Warning:
JavaScript is turned OFF. None of the links on this page will work until it is reactivated.
If you need help turning JavaScript On, click here.
The Concept Map you are trying to access has information related to:
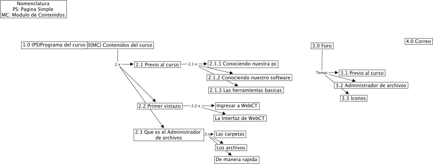
clics del curso, 2.1 Previo al curso 2.1.x 2.1.1 Conociendo nuestra pc, 2.3 Que es el Administrador de archivos 2.3.x De manera rapida, 3.0 Foro Temas 3.2 Administrador de archivos, 2.3 Que es el Administrador de archivos 2.3.x Los archivos, 3.0 Foro Temas 3.1 Previo al curso, 2.2 Primer vistazo 2.2.x Ingresar a WebCT, 2.2 Primer vistazo 2.2.x La Interfaz de WebCT, 2.0(MC) Contenidos del curso 2.x 2.1 Previo al curso, 2.1 Previo al curso 2.1.x 2.1.3 Las herramientas basicas, 3.0 Foro Temas 3.3 Iconos