Warning:
JavaScript is turned OFF. None of the links on this page will work until it is reactivated.
If you need help turning JavaScript On, click here.
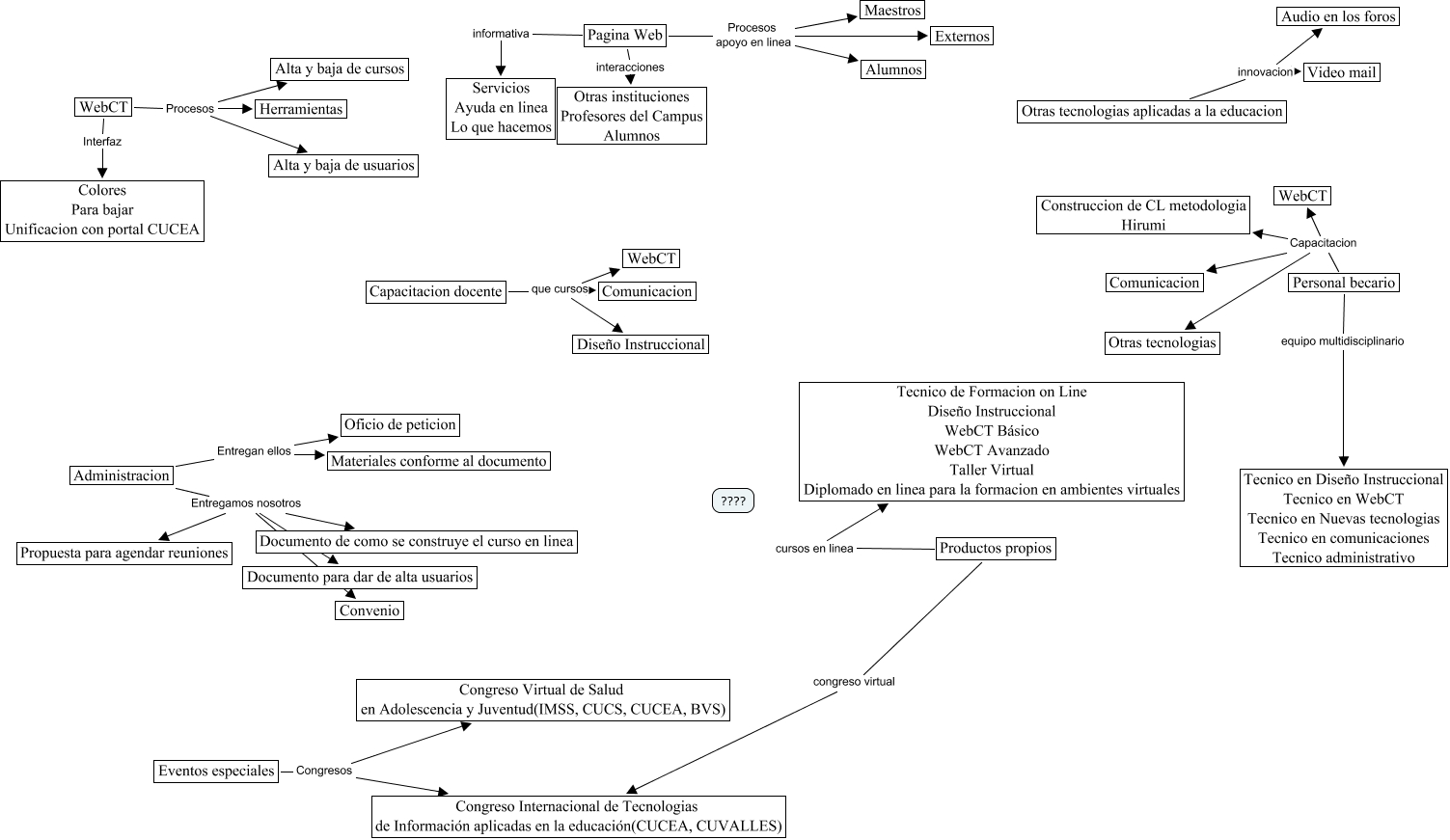
Este Cmap, tiene información relacionada con: proyecto, WebCT Procesos Alta y baja de cursos, Capacitacion docente que cursos Comunicacion, Personal becario Capacitacion WebCT, Administracion Entregamos nosotros Propuesta para agendar reuniones, Eventos especiales Congresos Congreso Virtual de Salud en Adolescencia y Juventud(IMSS, CUCS, CUCEA, BVS), Administracion Entregamos nosotros Convenio, Administracion Entregamos nosotros Documento de como se construye el curso en linea, Administracion Entregan ellos Oficio de peticion, Personal becario Capacitacion Comunicacion, Personal becario equipo multidisciplinario Tecnico en Diseño Instruccional Tecnico en WebCT Tecnico en Nuevas tecnologias Tecnico en comunicaciones Tecnico administrativo, Productos propios congreso virtual Congreso Internacional de Tecnologias de Información aplicadas en la educación(CUCEA, CUVALLES), Personal becario Capacitacion Otras tecnologias, Otras tecnologias aplicadas a la educacion innovacion Audio en los foros, Pagina Web Procesos apoyo en linea Alumnos, Productos propios cursos en linea Tecnico de Formacion on Line Diseño Instruccional WebCT Básico WebCT Avanzado Taller Virtual Diplomado en linea para la formacion en ambientes virtuales, Administracion Entregamos nosotros Documento para dar de alta usuarios, Pagina Web interacciones Otras instituciones Profesores del Campus Alumnos, Pagina Web Procesos apoyo en linea Maestros, Otras tecnologias aplicadas a la educacion innovacion Video mail, WebCT Interfaz Colores Para bajar Unificacion con portal CUCEA