WARNING:
JavaScript is turned OFF. None of the links on this concept map will
work until it is reactivated.
If you need help turning JavaScript On, click here.
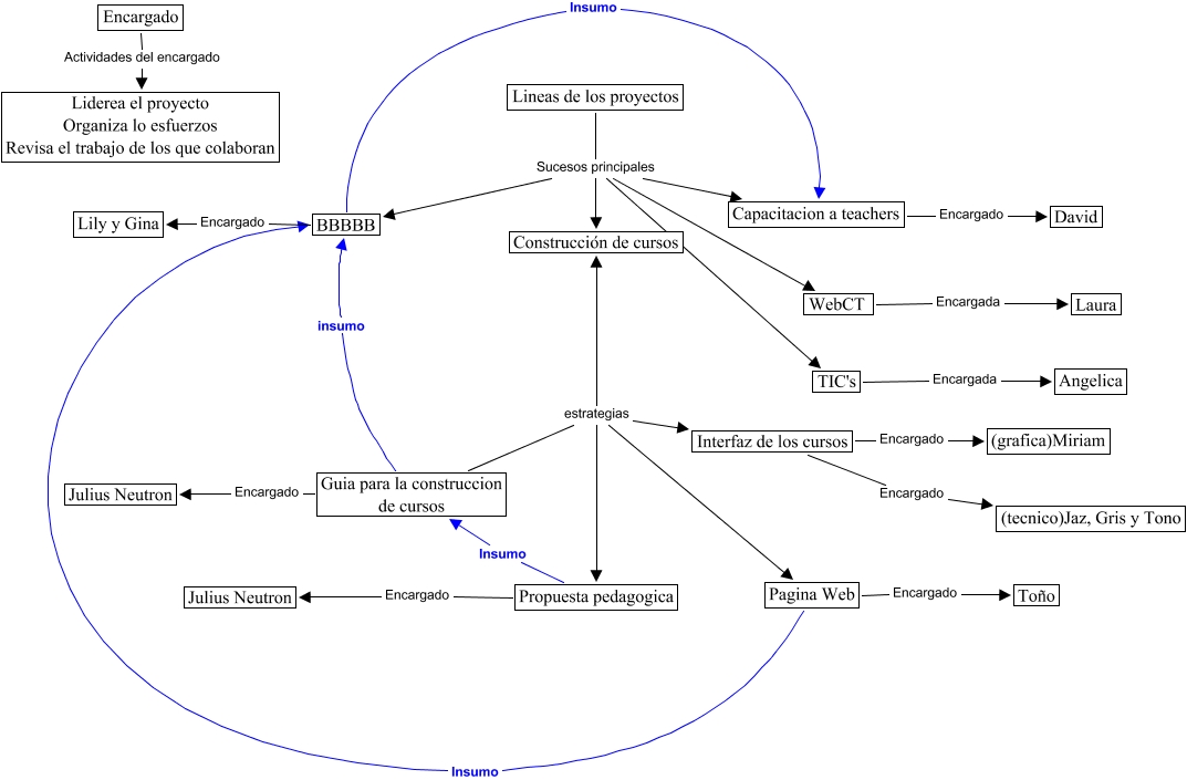
Esse mapa conceitual, produzido no IHMC CmapTools, tem a informação relacionada a: Primeros pasos, Lineas de los proyectos Sucesos principales Capacitacion a teachers, Guia para la construccion de cursos estrategias Interfaz de los cursos, TIC's Encargada Angelica, Propuesta pedagogica Encargado Julius Neutron, BBBBB Insumo Capacitacion a teachers, BBBBB Encargado Lily y Gina, Lineas de los proyectos Sucesos principales WebCT, Guia para la construccion de cursos estrategias Construcción de cursos, Interfaz de los cursos Encargado (grafica)Miriam, Encargado Actividades del encargado Liderea el proyecto Organiza lo esfuerzos Revisa el trabajo de los que colaboran, Pagina Web Encargado Toño, Lineas de los proyectos Sucesos principales BBBBB, Propuesta pedagogica Insumo Guia para la construccion de cursos, Guia para la construccion de cursos estrategias Propuesta pedagogica, Guia para la construccion de cursos estrategias Pagina Web, Lineas de los proyectos Sucesos principales TIC's, Guia para la construccion de cursos Encargado Julius Neutron, Lineas de los proyectos Sucesos principales Construcción de cursos, Pagina Web Insumo BBBBB, Guia para la construccion de cursos insumo BBBBB