WARNING:
JavaScript is turned OFF. None of the links on this concept map will
work until it is reactivated.
If you need help turning JavaScript On, click here.
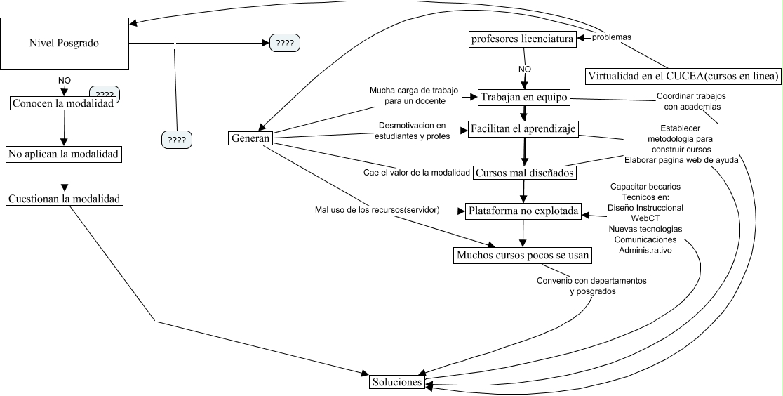
Este Cmap, tiene información relacionada con: problemas de los profesores, profesores licenciatura NO Facilitan el aprendizaje, Virtualidad en el CUCEA(cursos en linea) problemas profesores licenciatura, profesores licenciatura NO Trabajan en equipo, Cursos mal diseñados Establecer metodologia para construir cursos Elaborar pagina web de ayuda Soluciones, Nivel Posgrado NO Conocen la modalidad, Generan Desmotivacion en estudiantes y profes Facilitan el aprendizaje, Nivel Posgrado ????, Soluciones Capacitar becarios Tecnicos en: Diseño Instruccional WebCT Nuevas tecnologias Comunicaciones Administrativo Plataforma no explotada, Nivel Posgrado NO Cuestionan la modalidad, Muchos cursos pocos se usan Convenio con departamentos y posgrados Soluciones, Generan Mucha carga de trabajo para un docente Trabajan en equipo, Virtualidad en el CUCEA(cursos en linea) problemas Generan, Generan Mal uso de los recursos(servidor) Plataforma no explotada, profesores licenciatura NO Muchos cursos pocos se usan, Trabajan en equipo Coordinar trabajos con academias Soluciones, profesores licenciatura NO Plataforma no explotada, Virtualidad en el CUCEA(cursos en linea) problemas Nivel Posgrado, Facilitan el aprendizaje Establecer metodologia para construir cursos Elaborar pagina web de ayuda Soluciones, Generan Cae el valor de la modalidad Cursos mal diseñados, profesores licenciatura NO Cursos mal diseñados