Warning:
JavaScript is turned OFF. None of the links on this page will work until it is reactivated.
If you need help turning JavaScript On, click here.
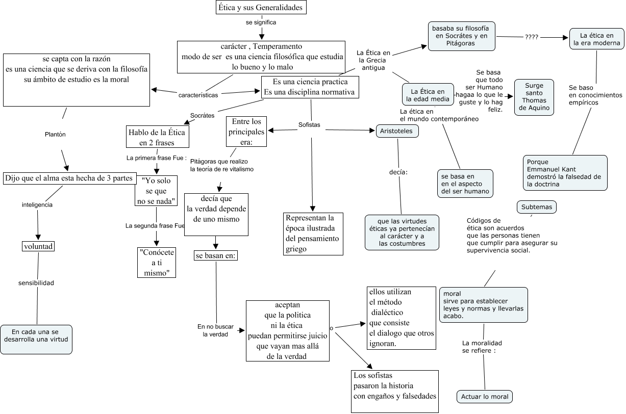
Este Cmap, tiene información relacionada con: Ch12-2_3_24_2003_1318, Es una ciencia practica Es una disciplina normativa La Ética en la Grecia antigua basaba su filosofía en Socrátes y en Pitágoras, Ética y sus Generalidades se significa carácter , Temperamento modo de ser es una ciencia filosófica que estudia lo bueno y lo malo, Es una ciencia practica Es una disciplina normativa Sofistas Entre los principales era:, Es una ciencia practica Es una disciplina normativa La Ética en la Grecia antigua La Ética en la edad media, aceptan que la politica ni la ética puedan permitirse juicio que vayan mas allá de la verdad to Los sofistas pasaron la historia con engaños y falsedades, Es una ciencia practica Es una disciplina normativa Sofistas Aristoteles, Es una ciencia practica Es una disciplina normativa Sofistas Representan la época ilustrada del pensamiento griego, decía que la verdad depende de uno mismo se basan en:, La ética en la era moderna Se baso en conocimientos empíricos Porque Emmanuel Kant demostró la falsedad de la doctrina, carácter , Temperamento modo de ser es una ciencia filosófica que estudia lo bueno y lo malo características se capta con la razón es una ciencia que se deriva con la filosofía su ámbito de estudio es la moral, Subtemas Códigos de ética son acuerdos que las personas tienen que cumplir para asegurar su supervivencia social. moral sirve para establecer leyes y normas y llevarlas acabo., La Ética en la edad media Se basa que todo ser Humano hagaa lo que le guste y lo hag feliz. Surge santo Thomas de Aquino, basaba su filosofía en Socrátes y en Pitágoras ???? La ética en la era moderna, Aristoteles decía: que las virtudes éticas ya pertenecían al carácter y a las costumbres, voluntad sensibilidad En cada una se desarrolla una virtud, Dijo que el alma esta hecha de 3 partes inteligencia voluntad, moral sirve para establecer leyes y normas y llevarlas acabo. La moralidad se refiere : Actuar lo moral, se capta con la razón es una ciencia que se deriva con la filosofía su ámbito de estudio es la moral Plantón Dijo que el alma esta hecha de 3 partes, La Ética en la edad media La ética en el mundo contemporáneo se basa en en el aspecto del ser humano, Es una ciencia practica Es una disciplina normativa Socrátes Hablo de la Ética en 2 frases