Warning:
JavaScript is turned OFF. None of the links on this page will work until it is reactivated.
If you need help turning JavaScript On, click here.
The Concept Map you are trying to access has information related to:
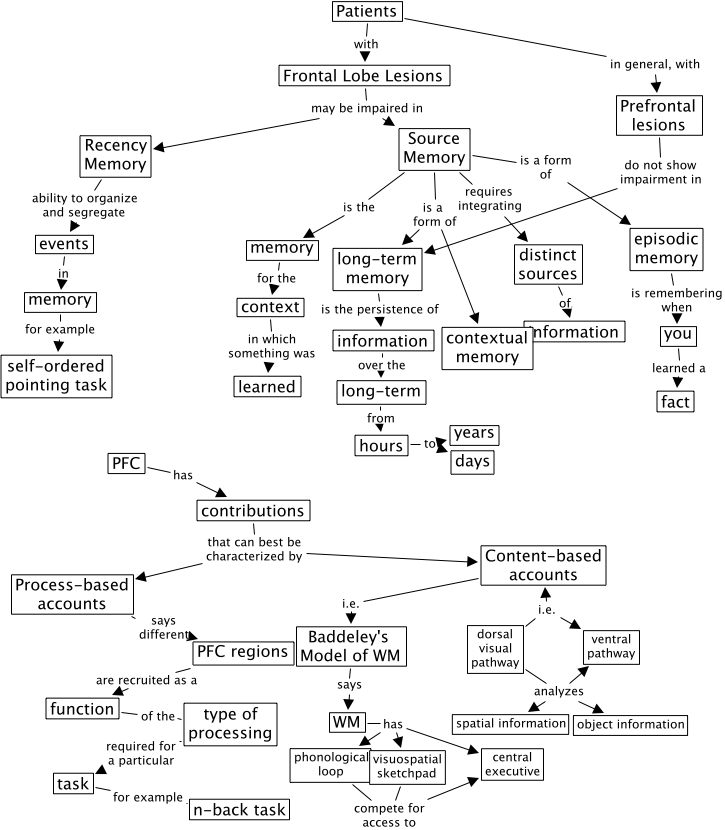
Ch12-2_3_24_2003_1358, memory for example self-ordered pointing task, Patients with Frontal Lobe Lesions, WM has phonological loop, hours to days, Source Memory is the memory, contributions that can best be characterized by Process-based accounts, PFC has contributions, Source Memory is a form of long-term memory, Patients in general, with Prefrontal lesions, WM has central executive