Warning:
JavaScript is turned OFF. None of the links on this page will work until it is reactivated.
If you need help turning JavaScript On, click here.
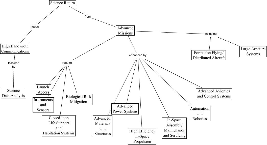
This Concept Map, created with IHMC CmapTools, has information related to: tall_poles, Advanced Missions enhanced by Automation and Robotics, Advanced Missions require Biological Risk Mitigation, Advanced Missions require Launch Access, Science Return needs High Bandwidth Communications, Advanced Missions require Closed-loop Life Support and Habitation Systems, Advanced Missions enhanced by In-Space Assembly Maintenance and Servicing, Advanced Missions including Large Arpeture Systems, Advanced Missions enhanced by Advanced Avionics and Control Systems, Advanced Missions enhanced by Advanced Power Systems, High Bandwidth Communications followed by Science Data Analysis, Advanced Missions enhanced by Advanced Materials and Structures, Advanced Missions including Formation Flying/ Distributed Aircraft, Advanced Missions enhanced by High Efficiency in-Space Propulsion, Advanced Missions require Instruments and Sensors, Science Return from Advanced Missions