WARNING:
JavaScript is turned OFF. None of the links on this concept map will
work until it is reactivated.
If you need help turning JavaScript On, click here.
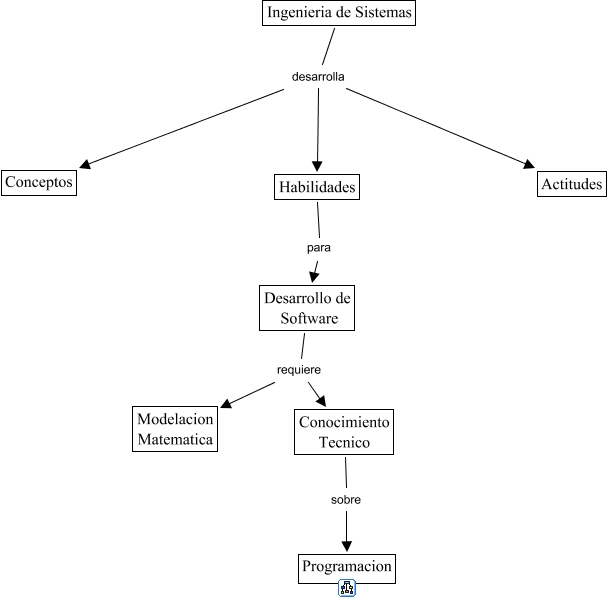
Este Cmap, tiene información relacionada con: sistemas, Ingenieria de Sistemas desarrolla Conceptos, Desarrollo de Software requiere Modelacion Matematica, Ingenieria de Sistemas desarrolla Actitudes, Desarrollo de Software requiere Conocimiento Tecnico, Ingenieria de Sistemas desarrolla Habilidades, Habilidades para Desarrollo de Software, Conocimiento Tecnico sobre Programacion