Warning:
JavaScript is turned OFF. None of the links on this page will work until it is reactivated.
If you need help turning JavaScript On, click here.
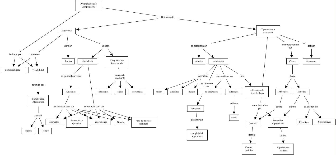
Este Cmap, tiene información relacionada con: Programacion, Programacion de Computadoras limitada por Tratabilidad, Metodos define Semantica Operacional, Metodos se dividen en Primitivos, Programacion de Computadoras Requiere de Algoritmos, Dominio define Valores posibles, Funciones se caracterizan por Semantica de ejecucion, Programacion Estructurada realizada mediante secuencias, Tratabilidad definida por Complejidad Algoritmica, Programacion Estructurada realizada mediante decisiones, Funciones se caracterizan por Nombre, Algoritmos definen funcion, Funciones se caracterizan por excepciones, Operadores se caracterizan por excepciones, Programacion de Computadoras limitada por Computabilidad, Atributos define Dominio, Algoritmos utilizan Programacion Estructurada, Tipos de datos Abstractos se clasifican en compuestos, compuestos permiten retirar, Programacion de Computadoras Requiere de Tipos de datos Abstractos, iteradores determinan complejidad algoritmica