Warning:
JavaScript is turned OFF. None of the links on this page will work until it is reactivated.
If you need help turning JavaScript On, click here.
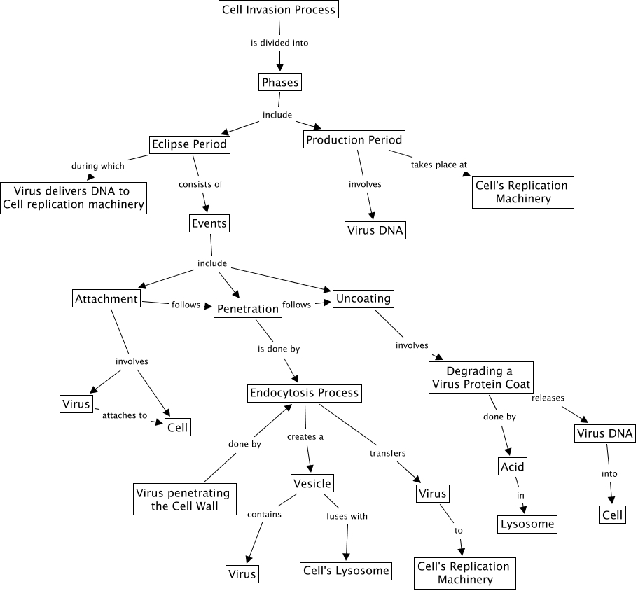
This Concept Map, created with IHMC CmapTools, has information related to: Cell Invasion Process (first draft), Virus attaches to Cell, Virus to Cell's Replication Machinery, Events include Uncoating, Attachment involves Virus, Acid in Lysosome, Endocytosis Process creates a Vesicle, Production Period involves Virus DNA, Cell Invasion Process is divided into Phases, Phases include Production Period, Vesicle fuses with Cell's Lysosome, Eclipse Period during which Virus delivers DNA to Cell replication machinery, Endocytosis Process transfers Virus, Degrading a Virus Protein Coat releases Virus DNA, Production Period takes place at Cell's Replication Machinery, Eclipse Period consists of Events, Vesicle contains Virus, Penetration follows Uncoating, Degrading a Virus Protein Coat done by Acid, Events include Penetration, Penetration is done by Endocytosis Process