WARNING:
JavaScript is turned OFF. None of the links on this concept map will
work until it is reactivated.
If you need help turning JavaScript On, click here.
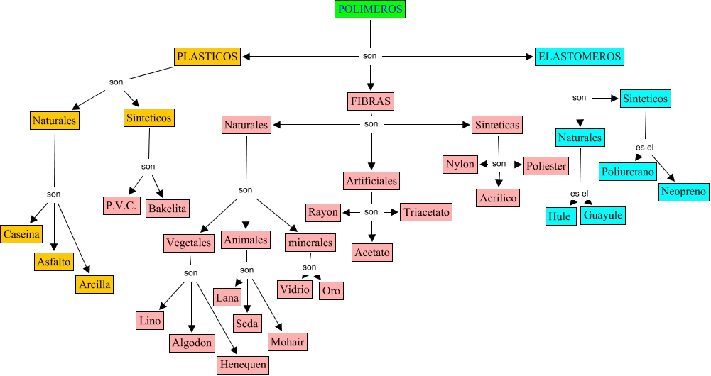
Este Cmap, tiene información relacionada con: polimeros, Naturales son minerales, PLASTICOS son Naturales, Sinteticas son Poliester, minerales son Vidrio, PLASTICOS son Sinteticos, POLIMEROS son PLASTICOS, Artificiales son Acetato, ELASTOMEROS son Naturales, Sinteticos es el Poliuretano, Naturales son Vegetales, Sinteticos son P.V.C., Naturales son Caseina, ELASTOMEROS son Sinteticos, Naturales son Animales, Artificiales son Rayon, Animales son Lana, Vegetales son Lino, POLIMEROS son ELASTOMEROS, FIBRAS son Naturales, Artificiales son Triacetato