Warning:
JavaScript is turned OFF. None of the links on this page will work until it is reactivated.
If you need help turning JavaScript On, click here.
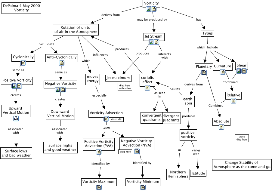
This Concept Map, created with IHMC CmapTools, has information related to: Vorticity DePalma 04 May 2000, earth spin causes coriolis effect, Rotation of units of air in the Atmosphere influences jet maximum, Rotation of units of air in the Atmosphere can rotate Cyclonically, Vorticity Advection types Negative Vorticity Advection (NVA), Types which Include Planetary, Cyclonically same as Positive Vorticity, earth spin produces positive vorticity, positive vorticity varies with latitude, Relative Combined Absolute, Vorticity has Types, positive vorticity in Northern Hemisphers, Planetary derives from earth spin, Curvature Combined Relative, Rotation of units of air in the Atmosphere which moves energy, Types which Include Shear, Vorticity may be produced by Jet Stream, Vorticity Advection types Positive Vorticity Advection (PVA), Types which Include Curvature, Jet Stream interacts with coriolis effect, Positive Vorticity Advection (PVA) Identified by Vorticity Maximum