Warning:
JavaScript is turned OFF. None of the links on this page will work until it is reactivated.
If you need help turning JavaScript On, click here.
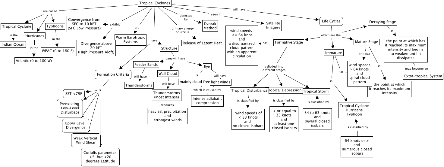
This Concept Map, created with IHMC CmapTools, has information related to: TropicalCyclones, Typhoons in the WPAC (0 to 180 E), Formation Criteria is Preexisting Low-Level Disturbace, Mature Stage still has wind speeds > 64 knots and spiral cloud pattern, Eye will have light winds, Tropical Cyclones exhibit Divergence above 20 kFT (High Pressure Aloft), Tropical Disturbance is classified by wind speeds of < 33 knots and no closed isobars, Tropical Cyclones are called Tropical Cyclone, Tropical Cyclones have Formation Criteria, Formation Criteria is Coriolis parameter ɱ but ង degrees Latitude, the point at which has it reached its maximum intensity and begins to weaken until it dissipates may become an Extra-tropical System, Tropical Cyclones will have Life Cycles, Formative Stage has wind speeds <= 64 knot and a disorganized cloud pattern with an apparent circulation, Formation Criteria is Upper Level Divergence, light winds which is caused by Intense adiabatic compression, Hurricanes in the Atlantic (0 to 180 W), Tropical Cyclones seen in Satellite Imagery, Structure can/will have Wall Cloud, Structure can/will have Eye, Tropical Cyclones are called Typhoons, 34 to 63 knots and several closed isobars is classified by Tropical Storm