WARNING:
JavaScript is turned OFF. None of the links on this concept map will
work until it is reactivated.
If you need help turning JavaScript On, click here.
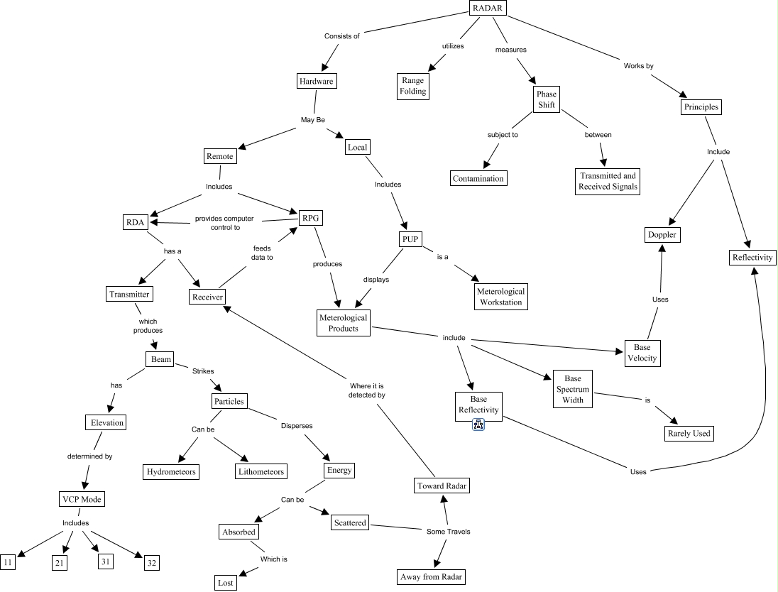
Este Cmap, tiene información relacionada con: RADAR, Remote Includes RPG, PUP displays Meterological Products, Remote Includes RDA, Local Includes PUP, Beam Strikes Particles, Meterological Products include Base Reflectivity, RADAR Works by Principles, Hardware May Be Remote, Meterological Products include Base Spectrum Width, Hardware May Be Local, Elevation determined by VCP Mode, VCP Mode Includes 31, RDA has a Receiver, Particles Can be Lithometeors, RPG produces Meterological Products, RADAR measures Phase Shift, Toward Radar Where it is detected by Receiver, Base Reflectivity Uses Reflectivity, Energy Can be Scattered, Scattered Some Travels Away from Radar