Warning:
JavaScript is turned OFF. None of the links on this page will work until it is reactivated.
If you need help turning JavaScript On, click here.
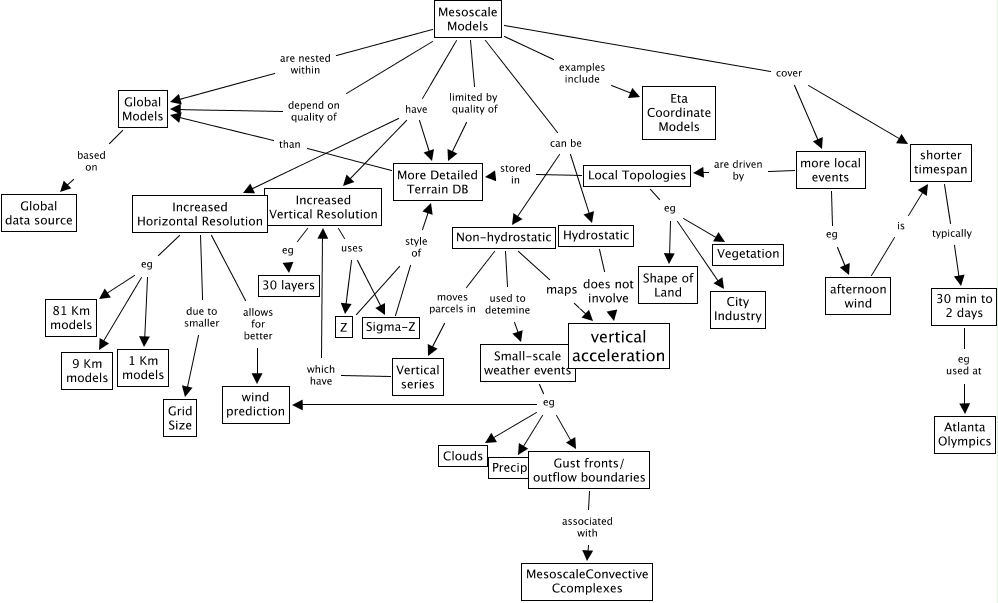
This Concept Map, created with IHMC CmapTools, has information related to: MesoscaleModels, Increased Horizontal Resolution due to smaller Grid Size, Small-scale weather events eg Gust fronts/ outflow boundaries, More Detailed Terrain DB than Global Models, 30 min to 2 days eg used at Atlanta Olympics, Mesoscale Models cover more local events, afternoon wind is shorter timespan, Local Topologies eg City Industry, Increased Horizontal Resolution eg 9 Km models, Non-hydrostatic maps vertical acceleration, Mesoscale Models can be Hydrostatic, Increased Horizontal Resolution eg 81 Km models, shorter timespan typically 30 min to 2 days, Increased Horizontal Resolution eg 1 Km models, Increased Horizontal Resolution allows for better wind prediction, Gust fronts/ outflow boundaries associated with MesoscaleConvective Ccomplexes, Local Topologies stored in More Detailed Terrain DB, Mesoscale Models limited by quality of More Detailed Terrain DB, Small-scale weather events eg Precip, Small-scale weather events eg Clouds, more local events are driven by Local Topologies