Warning:
JavaScript is turned OFF. None of the links on this page will work until it is reactivated.
If you need help turning JavaScript On, click here.
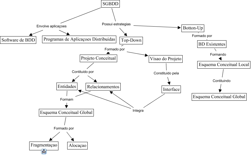
Den här kartan innehåller information om: mc016-2001a, SGBDD Possui estrategias Top-Down, SGBDD Envolve aplicaçoes Software de BDD, SGBDD Envolve aplicaçoes Programas de Aplicaçoes Distribuidas, Visao do Projeto Constituido pela Interface, Esquema Conceitual Global Formado por Fragmentaçao, Relacionamentos Formam Esquema Conceitual Global, BD Existentes Formando Esquema Conceitual Local, Top-Down Formado por Projeto Conceitual, Esquema Conceitual Local Contituindo Esquema Conceitual Global, Entidades Formam Esquema Conceitual Global, Top-Down Formado por Visao do Projeto, Botton-Up Formado por BD Existentes, Projeto Conceitual Contituido por Relacionamentos, Interface Integra Relacionamentos, Esquema Conceitual Global Formado por Alocaçao, Projeto Conceitual Contituido por Entidades, Interface Integra Entidades, SGBDD Possui estrategias Botton-Up