Warning:
JavaScript is turned OFF. None of the links on this page will work until it is reactivated.
If you need help turning JavaScript On, click here.
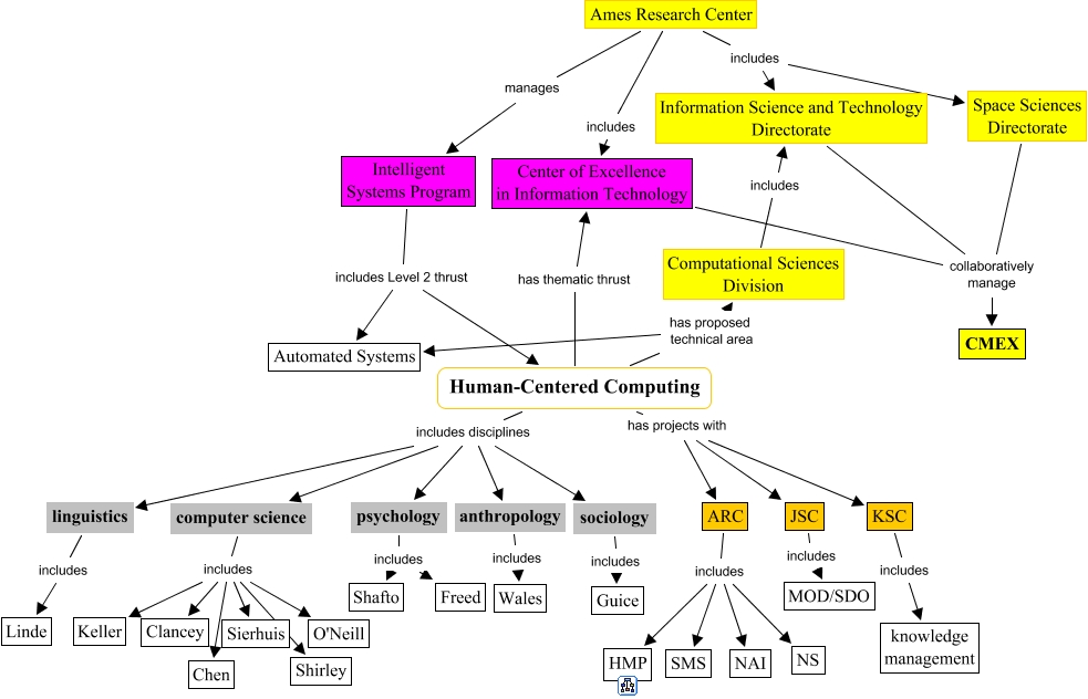
Den här kartan innehåller information om: HCC Map, sociology includes Guice, Human-Centered Computing includes disciplines computer science, Computational Sciences Division includes Information Science and Technology Directorate, psychology includes Freed, Intelligent Systems Program includes Level 2 thrust Human-Centered Computing, Ames Research Center manages Intelligent Systems Program, computer science includes Clancey, ARC includes HMP, Space Sciences Directorate collaboratively manage CMEX, computer science includes Chen, Center of Excellence in Information Technology collaboratively manage CMEX, computer science includes Keller, Human-Centered Computing includes disciplines linguistics, Ames Research Center includes Center of Excellence in Information Technology, Human-Centered Computing includes disciplines anthropology, psychology includes Shafto, ARC includes NAI, computer science includes O'Neill, Human-Centered Computing has thematic thrust Center of Excellence in Information Technology, Human-Centered Computing has projects with KSC