Warning:
JavaScript is turned OFF. None of the links on this page will work until it is reactivated.
If you need help turning JavaScript On, click here.
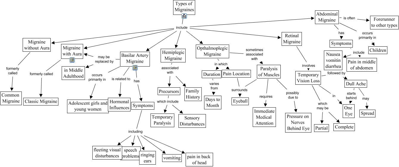
This Concept Map, created with IHMC CmapTools, has information related to: migraine types, Temporary Vision Loss which may be Partial, Precursors which include Temporary Paralysis, Basilar Artery Migraine occurs primarily in Adolescent girls and young women, Hemiplegic Migraine associated with Precursors, Types of Migraines include Migraine with Aura, Types of Migraines include Basilar Artery Migraine, Migraine without Aura formerly called Common Migraine, Types of Migraines include Hemiplegic Migraine, Symptoms including fleeting visual disturbances, Basilar Artery Migraine may be replaced by Migraine with Aura, Types of Migraines include Migraine without Aura, Basilar Artery Migraine may be replaced by in Middle Adulthood, Abdominal Migraine has Symptoms, Opthalmoplegic Migraine in which Duration, Temporary Vision Loss followed by Dull Ache, Types of Migraines include Opthalmoplegic Migraine, Pain Location surrounds Eyeball, Symptoms include Pain in middle of abdomen, Retinal Migraine involves Temporary Vision Loss, Symptoms including ringing ears