Warning:
JavaScript is turned OFF. None of the links on this page will work until it is reactivated.
If you need help turning JavaScript On, click here.
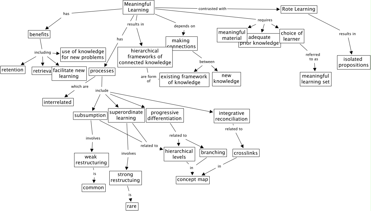
The Concept Map you are trying to access has information related to:
meaningful learning discussion, hierarchical levels in concept map, Meaningful Learning contrasted with Rote Learning, superordinate learning related to hierarchical levels, strong restructuing is rare, Rote Learning results in isolated propositions, hierarchical frameworks of connected knowledge are form of existing framework of knowledge, progressive differentiation related to branching, weak restructuring is common, processes include progressive differentiation, Meaningful Learning requires meaningful material