Warning:
JavaScript is turned OFF. None of the links on this page will work until it is reactivated.
If you need help turning JavaScript On, click here.
The Concept Map you are trying to access has information related to:
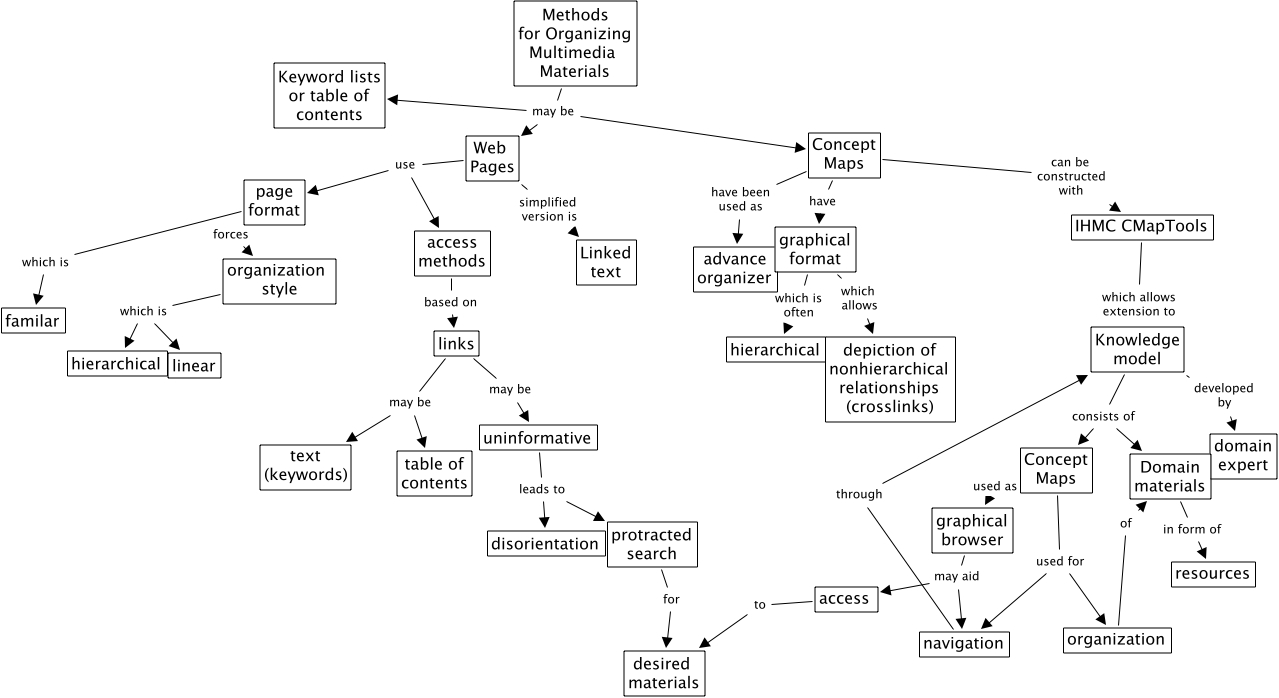
general information, graphical browser may aid navigation, access methods based on links, Concept Maps used for navigation, organization of Domain materials, links may be uninformative, protracted search for desired materials, uninformative leads to disorientation, Concept Maps used as graphical browser, Web Pages use access methods, graphical format which allows depiction of nonhierarchical relationships (crosslinks)