WARNING:
JavaScript is turned OFF. None of the links on this concept map will
work until it is reactivated.
If you need help turning JavaScript On, click here.
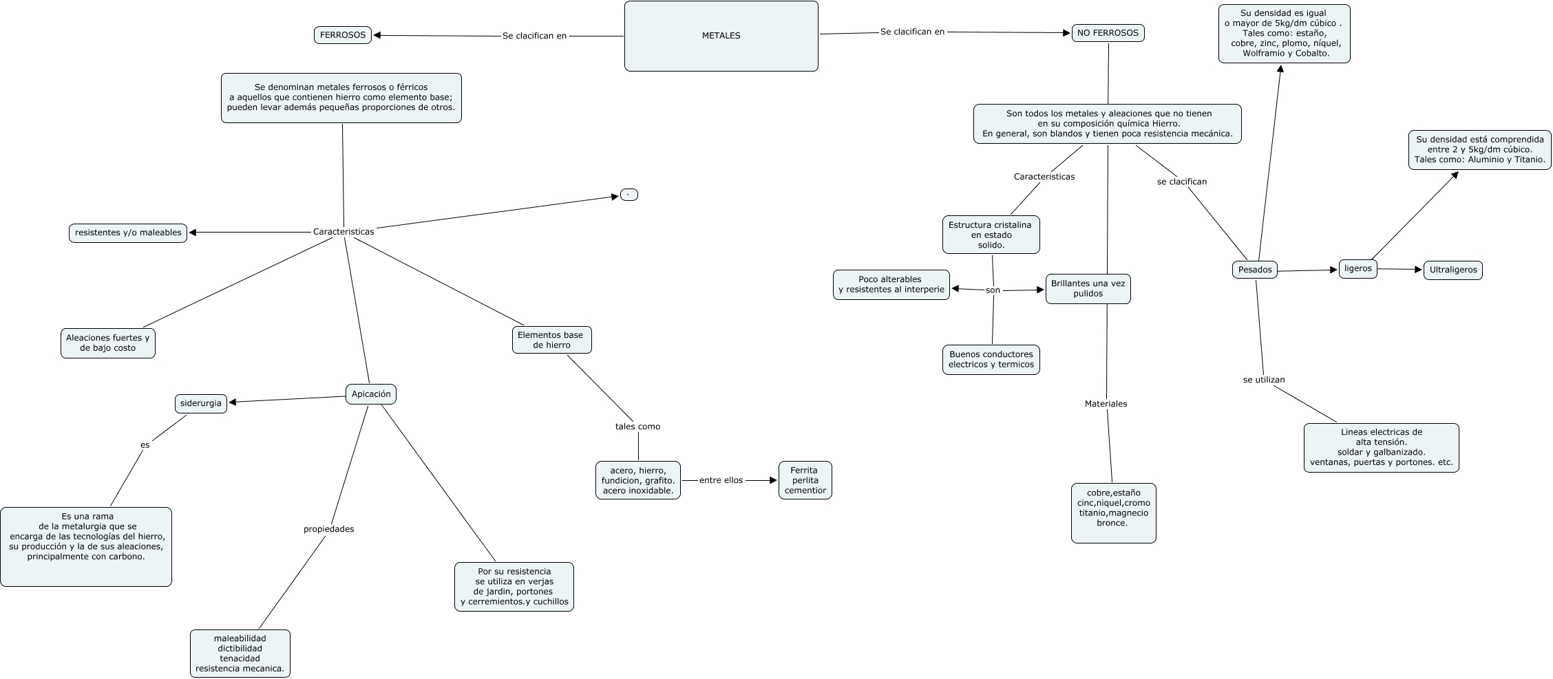
Esse mapa conceitual, produzido no IHMC CmapTools, tem a informação relacionada a: biology2, Estructura cristalina en estado solido. son Buenos conductores electricos y termicos, ligeros ???? Su densidad está comprendida entre 2 y 5kg/dm cúbico. Tales como: Aluminio y Titanio., Elementos base de hierro tales como acero, hierro, fundicion, grafito. acero inoxidable., Son todos los metales y aleaciones que no tienen en su composición química Hierro. En general, son blandos y tienen poca resistencia mecánica. Materiales cobre,estaño cinc,niquel,cromo titanio,magnecio bronce., METALES Se clacifican en NO FERROSOS, Se denominan metales ferrosos o férricos a aquellos que contienen hierro como elemento base; pueden levar además pequeñas proporciones de otros. Caracteristicas Elementos base de hierro, Se denominan metales ferrosos o férricos a aquellos que contienen hierro como elemento base; pueden levar además pequeñas proporciones de otros. Caracteristicas ., NO FERROSOS ???? Son todos los metales y aleaciones que no tienen en su composición química Hierro. En general, son blandos y tienen poca resistencia mecánica., Se denominan metales ferrosos o férricos a aquellos que contienen hierro como elemento base; pueden levar además pequeñas proporciones de otros. Caracteristicas Aleaciones fuertes y de bajo costo, ligeros ???? Ultraligeros, Pesados se utilizan Lineas electricas de alta tensión. soldar y galbanizado. ventanas, puertas y portones. etc., Pesados ???? ligeros, Pesados ???? Su densidad es igual o mayor de 5kg/dm cúbico . Tales como: estaño, cobre, zinc, plomo, níquel, Wolframio y Cobalto., Apicación ???? Por su resistencia se utiliza en verjas de jardin, portones y cerremientos.y cuchillos, Se denominan metales ferrosos o férricos a aquellos que contienen hierro como elemento base; pueden levar además pequeñas proporciones de otros. Caracteristicas Apicación, Son todos los metales y aleaciones que no tienen en su composición química Hierro. En general, son blandos y tienen poca resistencia mecánica. se clacifican Pesados, Estructura cristalina en estado solido. son Brillantes una vez pulidos, Se denominan metales ferrosos o férricos a aquellos que contienen hierro como elemento base; pueden levar además pequeñas proporciones de otros. Caracteristicas resistentes y/o maleables, acero, hierro, fundicion, grafito. acero inoxidable. entre ellos Ferrita perlita cementior, Apicación ???? siderurgia