WARNING:
JavaScript is turned OFF. None of the links on this concept map will
work until it is reactivated.
If you need help turning JavaScript On, click here.
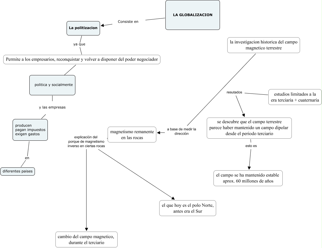
Este Cmap, tiene información relacionada con: Mapa4, magnetismo remanente en las rocas explicación del porque de magnetismo inverso en ciertas rocas el que hoy es el polo Norte, antes era el Sur, estudios limitados a la era terciaria + cuaternaria resutados se descubre que el campo terrestre parece haber mantenido un campo dipolar desde el periodo terciario, La politizacion ya que Permite a los empresarios, reconquistar y volver a disponer del poder negociador, LA GLOBALIZACION Consiste en La politizacion, producen pagan impuestos exigen gastos en diferentes paises, magnetismo remanente en las rocas explicación del porque de magnetismo inverso en ciertas rocas cambio del campo magnetico, durante el terciario, Permite a los empresarios, reconquistar y volver a disponer del poder negociador ???? politica y socialmente, la investigacion historica del campo magnetico terrestre a base de medir la dirección magnetismo remanente en las rocas, politica y socialmente y las empresas producen pagan impuestos exigen gastos, se descubre que el campo terrestre parece haber mantenido un campo dipolar desde el periodo terciario esto es el campo se ha mantenido estable aprox. 60 millones de años