Warning:
JavaScript is turned OFF. None of the links on this page will work until it is reactivated.
If you need help turning JavaScript On, click here.
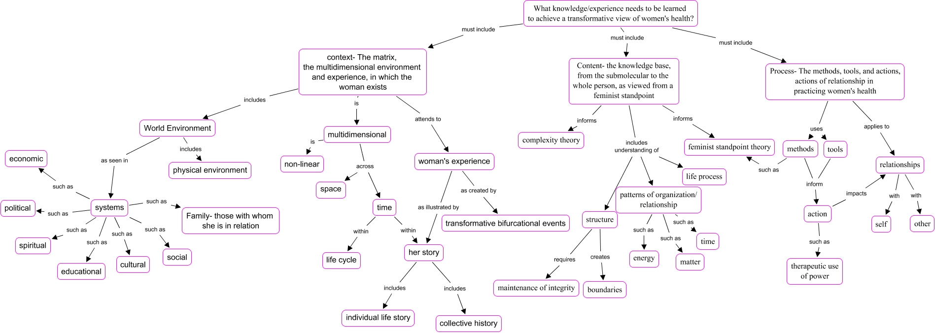
This Concept Map, created with IHMC CmapTools, has information related to: Women's Health, structure creates boundaries, systems such as cultural, patterns of organization/ relationship such as time, context- The matrix, the multidimensional environment and experience, in which the woman exists attends to woman's experience, World Environment includes physical environment, action impacts relationships, Content- the knowledge base, from the submolecular to the whole person, as viewed from a feminist standpoint includes understanding of structure, What knowledge/experience needs to be learned to achieve a transformative view of women's health? must include Process- The methods, tools, and actions, actions of relationship in practicing women's health, patterns of organization/ relationship such as energy, her story includes individual life story, her story includes collective history, woman's experience as illustrated by her story, What knowledge/experience needs to be learned to achieve a transformative view of women's health? must include Content- the knowledge base, from the submolecular to the whole person, as viewed from a feminist standpoint, methods such as feminist standpoint theory, systems such as economic, Content- the knowledge base, from the submolecular to the whole person, as viewed from a feminist standpoint informs complexity theory, time within life cycle, multidimensional across space, Content- the knowledge base, from the submolecular to the whole person, as viewed from a feminist standpoint includes understanding of life process, systems such as social