WARNING:
JavaScript is turned OFF. None of the links on this concept map will
work until it is reactivated.
If you need help turning JavaScript On, click here.
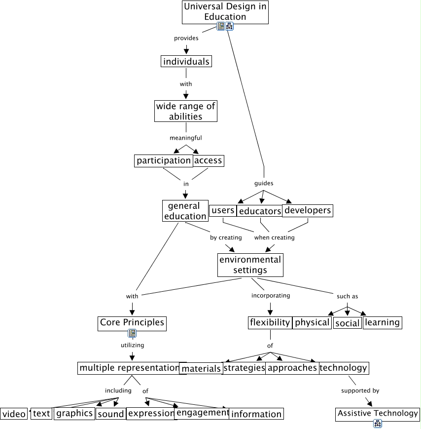
This Concept Map, created with IHMC CmapTools, has information related to: Universal Design Defined, multiple representations of information, environmental settings such as social, technology supported by Assistive Technology, environmental settings incorporating flexibility, general education with Core Principles, developers when creating environmental settings, wide range of abilities meaningful access, environmental settings such as learning, educators when creating environmental settings, access in general education, multiple representations including text, flexibility of approaches, wide range of abilities meaningful participation, flexibility of materials, flexibility of technology, users when creating environmental settings, multiple representations of expression, Universal Design in Education provides individuals, flexibility of strategies, multiple representations of engagement