WARNING:
JavaScript is turned OFF. None of the links on this concept map will
work until it is reactivated.
If you need help turning JavaScript On, click here.
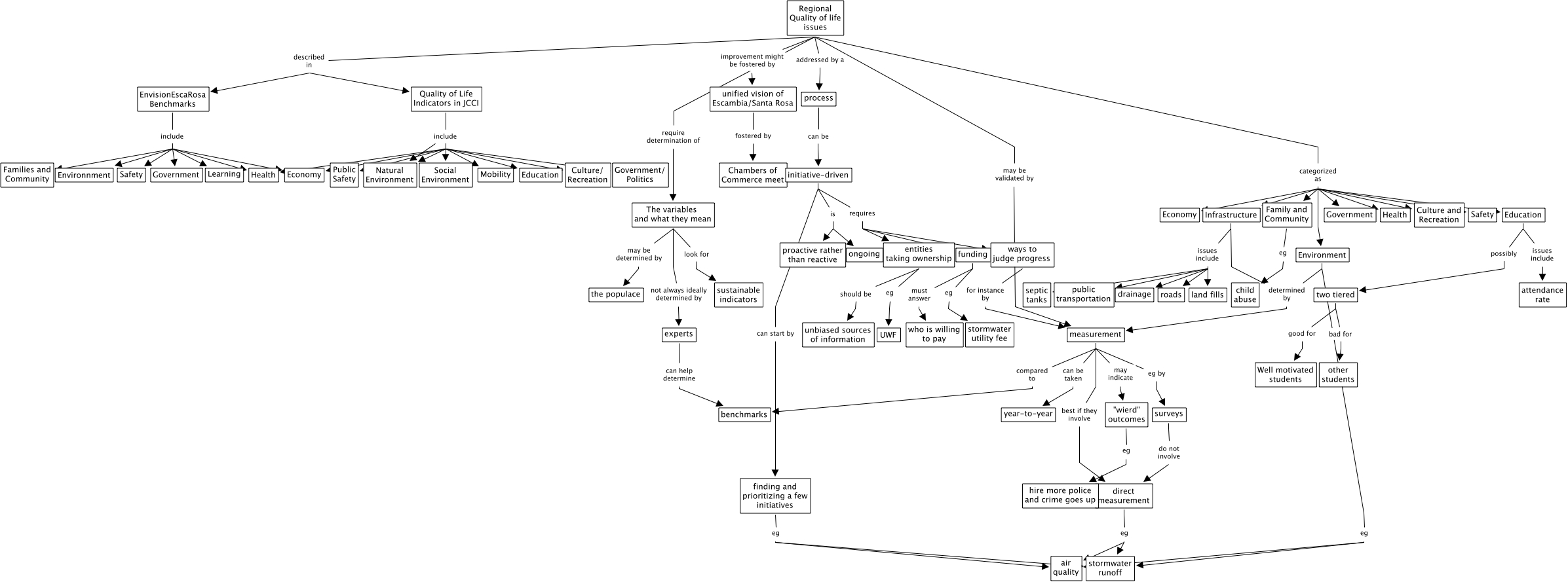
Esse mapa conceitual, produzido no IHMC CmapTools, tem a informação relacionada a: QualityOfLife, finding and prioritizing a few initiatives eg air quality, EnvisionEscaRosa Benchmarks include Learning, Regional Quality of life issues categorized as Infrastructure, Regional Quality of life issues categorized as Health, Regional Quality of life issues addressed by a process, initiative-driven is proactive rather than reactive, Infrastructure issues include public transportation, Infrastructure issues include septic tanks, measurement may indicate "wierd" outcomes, Quality of Life Indicators in JCCI include Health, initiative-driven requires entities taking ownership, Regional Quality of life issues described in Quality of Life Indicators in JCCI, two tiered bad for other students, finding and prioritizing a few initiatives eg stormwater runoff, Regional Quality of life issues described in EnvisionEscaRosa Benchmarks, measurement compared to benchmarks, direct measurement eg air quality, funding must answer who is willing to pay, measurement best if they involve direct measurement, unified vision of Escambia/Santa Rosa fostered by Chambers of Commerce meet