WARNING:
JavaScript is turned OFF. None of the links on this concept map will
work until it is reactivated.
If you need help turning JavaScript On, click here.
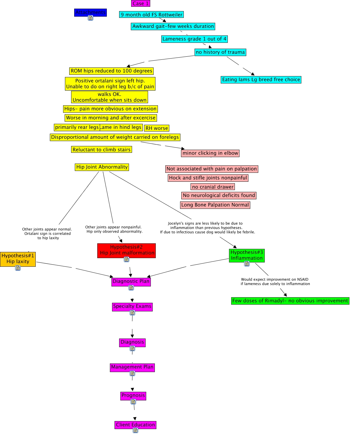
This Concept Map, created with IHMC CmapTools, has information related to: Case01_Group02, minor clicking in elbow Not associated with pain on palpation, Hip Joint Abnormality Other joints appear normal. Ortalani sign is correlated to hip laxity Hypothesis#1 Hip laxity, Lameness grade 1 out of 4 no history of trauma, Hypothesis#3 Inflammation Diagnostic Plan, 9 month old FS Rottweiler Awkward gait-few weeks duration, Hip Joint Abnormality Other joints appear nonpainful. Hip only observed abnormality. Hypothesis#2 Hip Joint malformation, Hypothesis#3 Inflammation Would expect improvement on NSAID if lameness due solely to inflammation Few doses of Rimadyl- no obvious improvement, Diagnosis Management Plan, Hip Joint Abnormality Jocelyn's signs are less likely to be due to inflammation than previous hypotheses. If due to infectious cause dog would likely be febrile. Hypothesis#3 Inflammation, Prognosis Client Education, Diagnostic Plan Specialty Exams, Hypothesis#1 Hip laxity Diagnostic Plan, no history of trauma Eating Iams Lg breed free choice, Hip Joint Abnormality Other joints appear normal. Ortalani sign is correlated to hip laxity Hypothesis#1 Hip laxity, Hypothesis#2 Hip Joint malformation Diagnostic Plan, Management Plan Prognosis, Disproportional amount of weight carried on forelegs minor clicking in elbow, Awkward gait-few weeks duration Lameness grade 1 out of 4, no history of trauma ROM hips reduced to 100 degrees, Specialty Exams Diagnosis