WARNING:
JavaScript is turned OFF. None of the links on this concept map will
work until it is reactivated.
If you need help turning JavaScript On, click here.
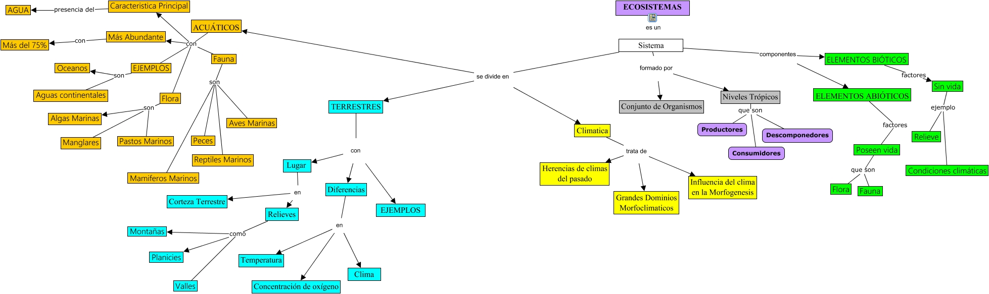
Este Cmap, tiene información relacionada con: Geomorfologia, Poseen vida que son Fauna, Flora son Algas Marinas, ACUÁTICOS con Fauna, ACUÁTICOS con EJEMPLOS, ACUÁTICOS con Caracteristica Principal, Fauna son Reptiles Marinos, Sistema se divide en ACUÁTICOS, ACUÁTICOS con Flora, Caracteristica Principal presencia del AGUA, Poseen vida que son Flora, Climatica trata de Herencias de climas del pasado, EJEMPLOS son Oceanos, TERRESTRES con Lugar, Sistema componentes ELEMENTOS ABIÓTICOS, Fauna son Peces, Sistema se divide en Climatica, Sistema componentes ELEMENTOS BIÓTICOS, Diferencias en Temperatura, Niveles Trópicos que son Productores, Flora son Manglares