WARNING:
JavaScript is turned OFF. None of the links on this concept map will
work until it is reactivated.
If you need help turning JavaScript On, click here.
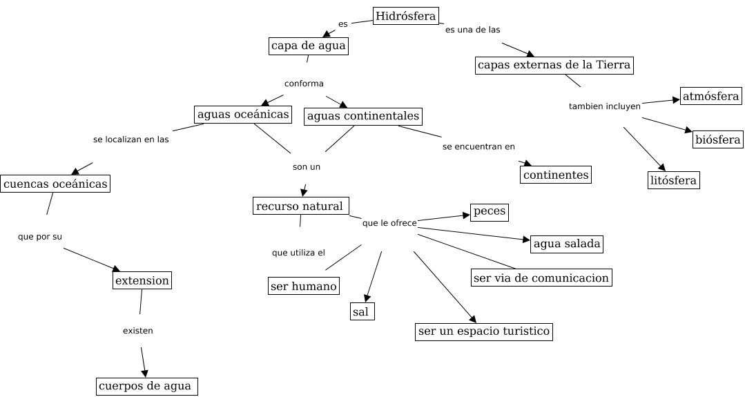
Este Cmap, tiene información relacionada con: HIDROSFERA, extension existen cuerpos de agua, ser via de comunicacion que le ofrece agua salada, recurso natural que le ofrece ser un espacio turistico, cuencas oceánicas que por su extension, Hidrósfera es una de las capas externas de la Tierra, ser via de comunicacion que le ofrece peces, recurso natural que le ofrece agua salada, aguas oceánicas se localizan en las cuencas oceánicas, recurso natural que le ofrece sal, Hidrósfera es capa de agua, ser via de comunicacion que le ofrece sal, recurso natural que le ofrece ser humano, capa de agua conforma aguas continentales, aguas continentales son un recurso natural, ser via de comunicacion que le ofrece ser humano, capas externas de la Tierra tambien incluyen biósfera, ser via de comunicacion que le ofrece ser un espacio turistico, recurso natural que utiliza el ser humano, recurso natural que le ofrece peces, capa de agua conforma aguas oceánicas