WARNING:
JavaScript is turned OFF. None of the links on this concept map will
work until it is reactivated.
If you need help turning JavaScript On, click here.
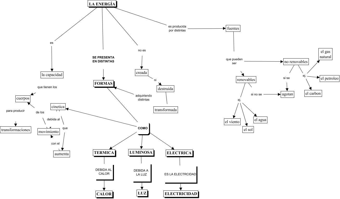
Este Cmap, tiene información relacionada con: la energia, fuentes que pueden ser no renovables, FORMAS COMO LUMINOSA, cinetica que aumenta, FORMAS COMO ELECTRICA, no renovables si se agotan, no renovables ej. el carbon, LA ENERGÍA es producida por distintas fuentes, TERMICA DEBIDA AL CALOR CALOR, FORMAS COMO cinetica, cinetica debida al movimiento, no renovables ej. el petroleo, FORMAS COMO TERMICA, movimiento de los cuerpos, ELECTRICA ES LA ELECTRCIDAD ELECTRICIDAD, renovables si no se agotan, no renovables ej. el gas natural, renovables ej. el sol, LA ENERGÍA SE PRESENTA EN DISTINTAS FORMAS, transformada adquiriendo distintas FORMAS, aumenta con el movimiento