Warning:
JavaScript is turned OFF. None of the links on this page will work until it is reactivated.
If you need help turning JavaScript On, click here.
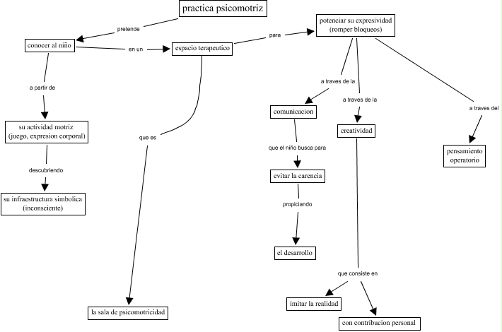
This Concept Map, created with IHMC CmapTools, has information related to: practica psicomotriz, espacio terapeutico para potenciar su expresividad (romper bloqueos), creatividad que consiste en imitar la realidad, evitar la carencia propiciando el desarrollo, su actividad motriz (juego, expresion corporal) descubriendo su infraestructura simbolica (inconsciente), creatividad que consiste en con contribucion personal, potenciar su expresividad (romper bloqueos) a traves del pensamiento operatorio, conocer al niño a partir de su actividad motriz (juego, expresion corporal), potenciar su expresividad (romper bloqueos) a traves de la creatividad, practica psicomotriz pretende conocer al niño, espacio terapeutico que es la sala de psicomotricidad, conocer al niño en un espacio terapeutico, comunicacion que el niño busca para evitar la carencia, potenciar su expresividad (romper bloqueos) a traves de la comunicacion