Warning:
JavaScript is turned OFF. None of the links on this page will work until it is reactivated.
If you need help turning JavaScript On, click here.
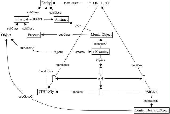
This Concept Map, created with IHMC CmapTools, has information related to: SUMOsemiosis, a Meaning instanceOf MentalObject, Abstract subClass Entity, Object subClass Physical, ?SIGNz denotes ?THINGy, MentalObject subClass Process, ?CONCEPTx thereExists Entity, Agent creates a Meaning, a Meaning implies, ?CONCEPTx represents ?THINGy, and, and, Process subClass Physical, ?SIGNz thereExists ContentBearingObject, MentalObject ???? Abstract, ?SIGNz identifies ?CONCEPTx, and, Physical subClass Entity, ContentBearingObject subClassOf Object, ?THINGy thereExists Entity, Physical disjoint Abstract