Warning:
JavaScript is turned OFF. None of the links on this page will work until it is reactivated.
If you need help turning JavaScript On, click here.
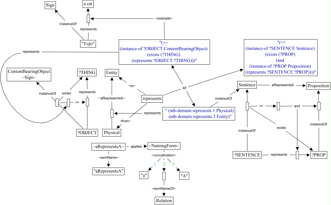
This Concept Map, created with IHMC CmapTools, has information related to: represents1, Physical ~aRepresentsA~ Entity, ~NamingForm~ ~concatination~ "A", ?PROP instanceOf Proposition, exists ?THING, ~semNameOf~ Relation, ?OBJECT represents ?THING, " (nth-domain represents 1 Physical) (nth-domain represents 2 Entity)" instanceOf Sentence, ?SENTENCE instanceOf Sentence, and, "(=> (instance-of ?OBJECT ContentBearingObject) (exists (?THING) (represents ?OBJECT ?THING)))" ~example~, represents ~to~ Entity, ~aRepresentsA~ applies ~NamingForm~, represents kif " (nth-domain represents 1 Physical) (nth-domain represents 2 Entity)", represents ~from~ Physical, ~aRepresentsA~ ~semName~ "aRepresentsA", =>, =>, ~NamingForm~ ~concatination~, exists ?PROP, ~NamingForm~ ~concatination~ "a"