Warning:
JavaScript is turned OFF. None of the links on this page will work until it is reactivated.
If you need help turning JavaScript On, click here.
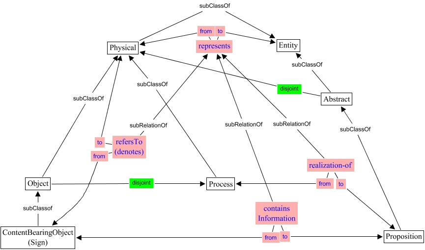
This Concept Map, created with IHMC CmapTools, has information related to: represents, Proposition subClassOf Abstract, ContentBearingObject (Sign) subClassof Object, contains Information subRelationOf represents, represents from Physical, realization-of to Proposition, Object disjoint Process, Abstract disjoint Physical, contains Information from ContentBearingObject (Sign), represents to Entity, refersTo (denotes) to Physical, Abstract subClassOf Entity, refersTo (denotes) from ContentBearingObject (Sign), Process subClassOf Physical, realization-of from Process, refersTo (denotes) subRelationOf represents, Physical subClassOf Entity, realization-of subRelationOf represents, contains Information to Proposition, Object subClassOf Physical