WARNING:
JavaScript is turned OFF. None of the links on this concept map will
work until it is reactivated.
If you need help turning JavaScript On, click here.
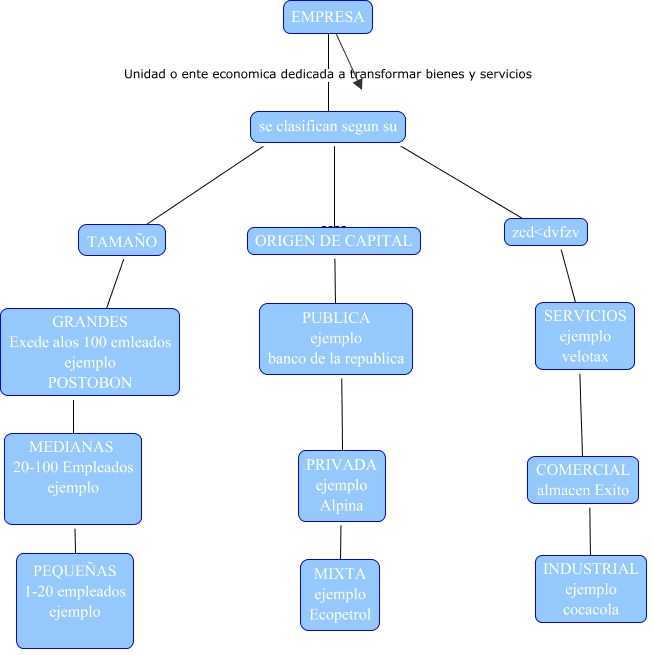
Este Cmap, tiene información relacionada con: VR3, TAMAÑO ???? se clasifican segun su, COMERCIAL almacen Exito ???? SERVICIOS ejemplo velotax, SERVICIOS ejemplo velotax ???? zcd<dvfzv, MIXTA ejemplo Ecopetrol ???? PRIVADA ejemplo Alpina, EMPRESA Unidad o ente economica dedicada a transformar bienes y servicios se clasifican segun su, PEQUEÑAS 1-20 empleados ejemplo ???? MEDIANAS 20-100 Empleados ejemplo, INDUSTRIAL ejemplo cocacola ???? COMERCIAL almacen Exito, COMERCIAL almacen Exito ???? SERVICIOS ejemplo velotax, PUBLICA ejemplo banco de la republica ???? ORIGEN DE CAPITAL, GRANDES Exede alos 100 emleados ejemplo POSTOBON ???? TAMAÑO, MEDIANAS 20-100 Empleados ejemplo ???? GRANDES Exede alos 100 emleados ejemplo POSTOBON, zcd<dvfzv ???? se clasifican segun su, se clasifican segun su ???? ORIGEN DE CAPITAL, PRIVADA ejemplo Alpina ???? PUBLICA ejemplo banco de la republica