WARNING:
JavaScript is turned OFF. None of the links on this concept map will
work until it is reactivated.
If you need help turning JavaScript On, click here.
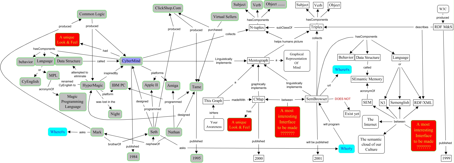
This Concept Map, created with IHMC CmapTools, has information related to: CyberMind vs CMap, Nathan programmed IBM PC, Triples hasComponents Verb, Language or N3, Nathan programmed Amiga, CyberMind hasComponents behavior, MPL acronymOf Magic Programming Language, CyberMind hasComponents Language, This Graph madeWith CMap, Mentograph helps humans picture N-tuples, SemBrowser hasComponents Behavior, CMap has A unique Look & Feel, A most interesting Interface to be made ??????? between RDF/XML, HyperMagic was lost in the Night, Triples subClassOf N-tuples, Seth designed CyberMind, CyberMind collects N-tuples, Who#y will program SemBrowser, CMap graphically implements Mentograph, RDF M&S describes RDF/XML, This Graph a Mentograph