Warning:
JavaScript is turned OFF. None of the links on this page will work until it is reactivated.
If you need help turning JavaScript On, click here.
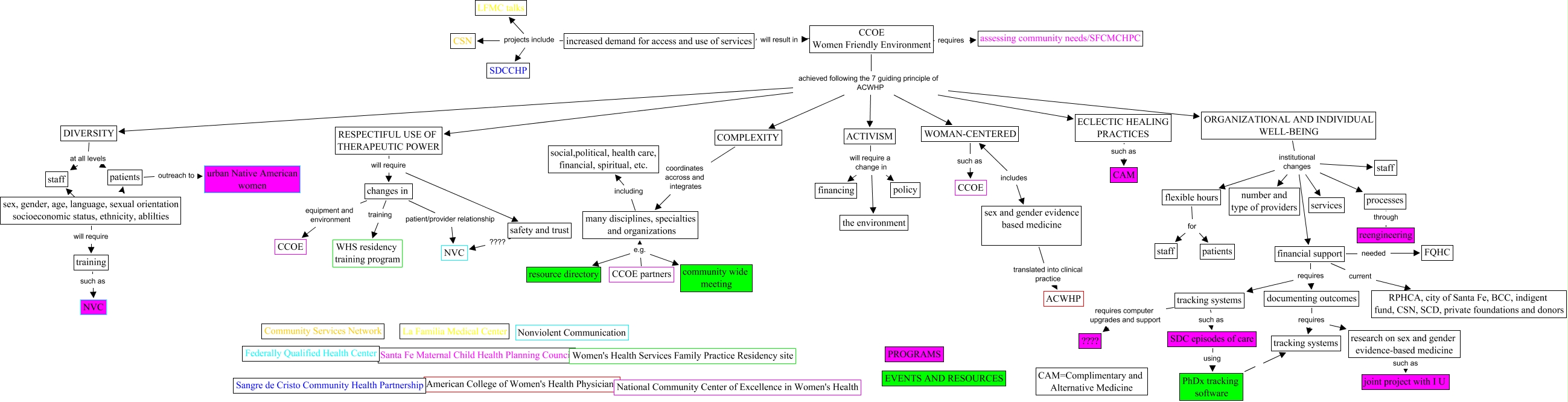
This Concept Map, created with IHMC CmapTools, has information related to: CCOE, documenting outcomes requires tracking systems, ORGANIZATIONAL AND INDIVIDUAL WELL-BEING institutional changes flexible hours, CCOE Women Friendly Environment achieved following the 7 guiding principle of ACWHP COMPLEXITY, WOMAN-CENTERED such as CCOE, changes in patient/provider relationship NVC, tracking systems such as SDC episodes of care, sex and gender evidence based medicine translated into clinical practice ACWHP, increased demand for access and use of services will result in CCOE Women Friendly Environment, ACTIVISM will require a change in the environment, ECLECTIC HEALING PRACTICES such as CAM, CCOE partners e.g. community wide meeting, ORGANIZATIONAL AND INDIVIDUAL WELL-BEING institutional changes financial support, ACTIVISM will require a change in financing, many disciplines, specialties and organizations including social,political, health care, financial, spiritual, etc., sex, gender, age, language, sexual orientation socioeconomic status, ethnicity, ablilties will require training, documenting outcomes requires research on sex and gender evidence-based medicine, SDC episodes of care using PhDx tracking software, CCOE Women Friendly Environment requires assessing community needs/SFCMCHPC, ORGANIZATIONAL AND INDIVIDUAL WELL-BEING institutional changes staff, ACTIVISM will require a change in policy