WARNING:
JavaScript is turned OFF. None of the links on this concept map will
work until it is reactivated.
If you need help turning JavaScript On, click here.
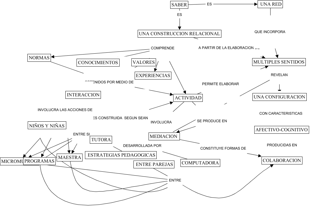
Esse mapa conceitual, produzido no IHMC CmapTools, tem a informação relacionada a: SABER, UNA CONFIGURACION CON CARACTERISTICAS AFECTIVO-COGNITIVO, INTERACCION ES CONSTRUIDA SEGUN SEAN MEDIACION, MICROMUNDOS ENTRE COLABORACION, ACTIVIDAD SE PRODUCE EN MEDIACION, EXPERIENCIAS OBTENIDOS POR MEDIO DE ACTIVIDAD, UNA CONSTRUCCION RELACIONAL COMPRENDE ACTIVIDAD, NORMAS OBTENIDOS POR MEDIO DE ACTIVIDAD, UNA CONSTRUCCION RELACIONAL A PARTIR DE LA ELABORACION DE MULTIPLES SENTIDOS, UNA RED QUE INCORPORA MULTIPLES SENTIDOS, NIÑOS Y NIÑAS ENTRE COLABORACION, CONOCIMIENTOS OBTENIDOS POR MEDIO DE ACTIVIDAD, NIÑOS Y NIÑAS INVOLUCRA LAS ACCIONES DE MICROMUNDOS, VALORES OBTENIDOS POR MEDIO DE ACTIVIDAD, NIÑOS Y NIÑAS INVOLUCRA LAS ACCIONES DE INTERACCION, TUTORA ENTRE SI MAESTRA, TUTORA ENTRE SI MICROMUNDOS, PROGRAMAS ENTRE COLABORACION, MAESTRA ENTRE COLABORACION, ACTIVIDAD PERMITE ELABORAR MULTIPLES SENTIDOS, NIÑOS Y NIÑAS INVOLUCRA LAS ACCIONES DE TUTORA