WARNING:
JavaScript is turned OFF. None of the links on this concept map will
work until it is reactivated.
If you need help turning JavaScript On, click here.
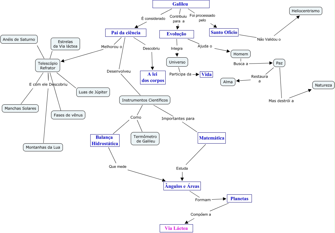
Este Cmap, tiene información relacionada con: RH, Balança Hidrostática Como Termômetro de Galileu, Telescópio Refrator Luas de Júpiter, Matemática Estuda Ângulos e Áreas, Telescópio Refrator Estrelas da Via láctea, Balança Hidrostática Que mede Ângulos e Áreas, Evolução Integra Universo, Ângulos e Áreas Formam Planetas, Paz Mas destrói a Natureza, Planetas Compõem a Via Láctea, Universo Participa da Vida, Galileu É considerado Pai da ciência, Pai da ciência Melhorou o Telescópio Refrator, Telescópio Refrator E com ele Descobriu Montanhas da Lua, Telescópio Refrator Manchas Solares, Evolução Ajuda o Homem, Homem Busca a Paz, Galileu Contribuiu para a Evolução, Telescópio Refrator Anéis de Saturno, Galileu Foi processado pelo Santo Ofício, Telescópio Refrator E com ele Descobriu Montanhas da Lua