Warning:
JavaScript is turned OFF. None of the links on this page will work until it is reactivated.
If you need help turning JavaScript On, click here.
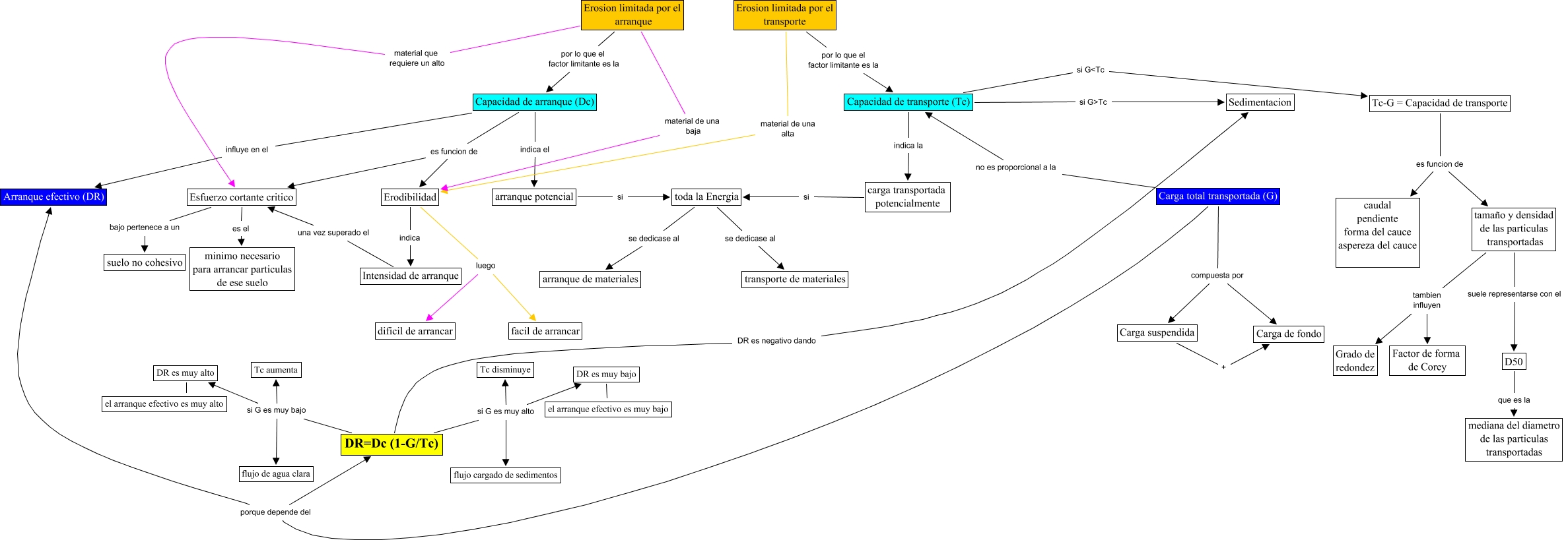
This Concept Map, created with IHMC CmapTools, has information related to: arranquetransp, Carga total transportada (G) porque depende del Arranque efectivo (DR), DR=Dc (1-G/Tc) si G es muy alto DR es muy bajo, Capacidad de transporte (Tc) si G>Tc Sedimentacion, Capacidad de arranque (Dc) es funcion de Esfuerzo cortante critico, Intensidad de arranque una vez superado el Esfuerzo cortante critico, Esfuerzo cortante critico bajo pertenece a un suelo no cohesivo, DR es muy alto ???? el arranque efectivo es muy alto, DR=Dc (1-G/Tc) si G es muy alto Tc disminuye, Erosion limitada por el arranque por lo que el factor limitante es la Capacidad de arranque (Dc), DR=Dc (1-G/Tc) si G es muy alto flujo cargado de sedimentos, Carga total transportada (G) compuesta por Carga de fondo, Capacidad de transporte (Tc) si G<Tc Tc-G = Capacidad de transporte, Carga total transportada (G) compuesta por Carga suspendida, Carga suspendida + Carga de fondo, Erosion limitada por el arranque material que requiere un alto Esfuerzo cortante critico, Erosion limitada por el arranque material de una baja Erodibilidad, tamaño y densidad de las particulas transportadas tambien influyen Factor de forma de Corey, DR=Dc (1-G/Tc) si G es muy bajo DR es muy alto, Tc-G = Capacidad de transporte es funcion de tamaño y densidad de las particulas transportadas, D50 que es la mediana del diametro de las particulas transportadas