Warning:
JavaScript is turned OFF. None of the links on this page will work until it is reactivated.
If you need help turning JavaScript On, click here.
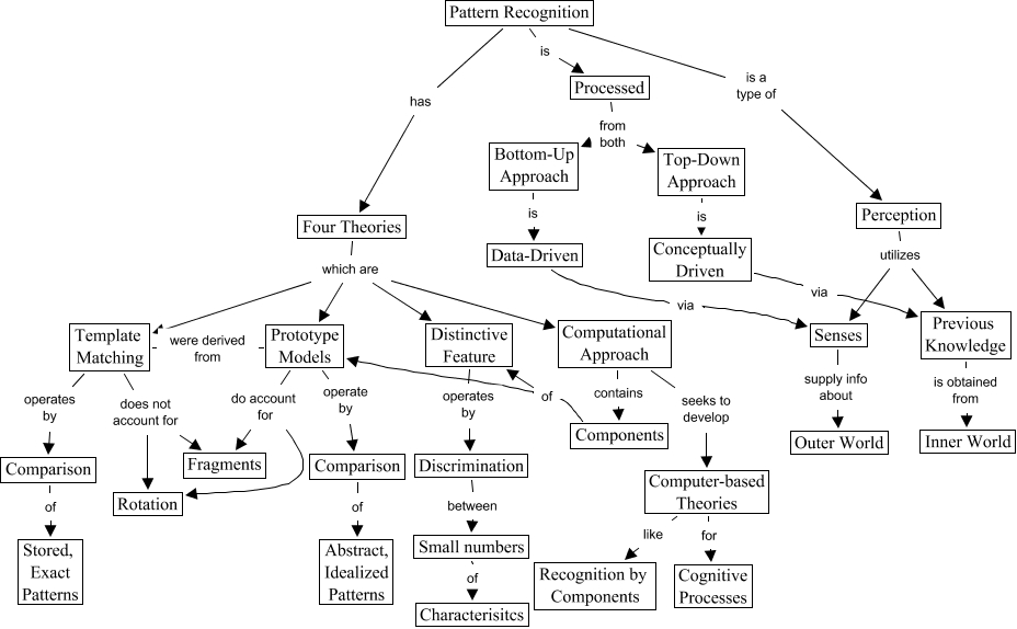
This Concept Map, created with IHMC CmapTools, has information related to: Pattern Recognition Version 1, Processed from both Top-Down Approach, Comparison of Abstract, Idealized Patterns, Data-Driven via Senses, Pattern Recognition has Four Theories, Four Theories which are Distinctive Feature, Senses supply info about Outer World, Computational Approach contains Components, Four Theories which are Template Matching, Prototype Models were derived from Template Matching, Previous Knowledge is obtained from Inner World, Perception utilizes Previous Knowledge, Bottom-Up Approach is Data-Driven, Four Theories which are Prototype Models, Computer-based Theories like Recognition by Components, Computational Approach seeks to develop Computer-based Theories, Prototype Models do account for Fragments, Small numbers of Characterisitcs, Template Matching operates by Comparison, Prototype Models operate by Comparison, Conceptually Driven via Previous Knowledge