Warning:
JavaScript is turned OFF. None of the links on this page will work until it is reactivated.
If you need help turning JavaScript On, click here.
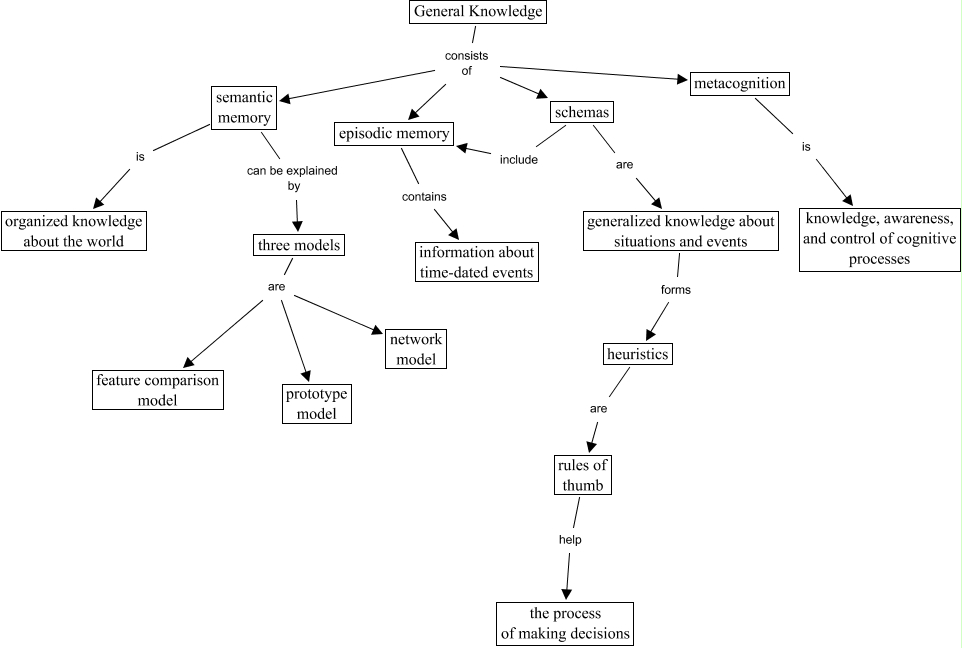
This Concept Map, created with IHMC CmapTools, has information related to: Semantic Memory Version 2, generalized knowledge about situations and events forms heuristics, schemas include episodic memory, semantic memory can be explained by three models, schemas are generalized knowledge about situations and events, three models are feature comparison model, heuristics are rules of thumb, three models are network model, episodic memory contains information about time-dated events, semantic memory is organized knowledge about the world, three models are prototype model, General Knowledge consists of episodic memory, metacognition is knowledge, awareness, and control of cognitive processes, General Knowledge consists of schemas, General Knowledge consists of semantic memory, General Knowledge consists of metacognition, rules of thumb help the process of making decisions