Warning:
JavaScript is turned OFF. None of the links on this page will work until it is reactivated.
If you need help turning JavaScript On, click here.
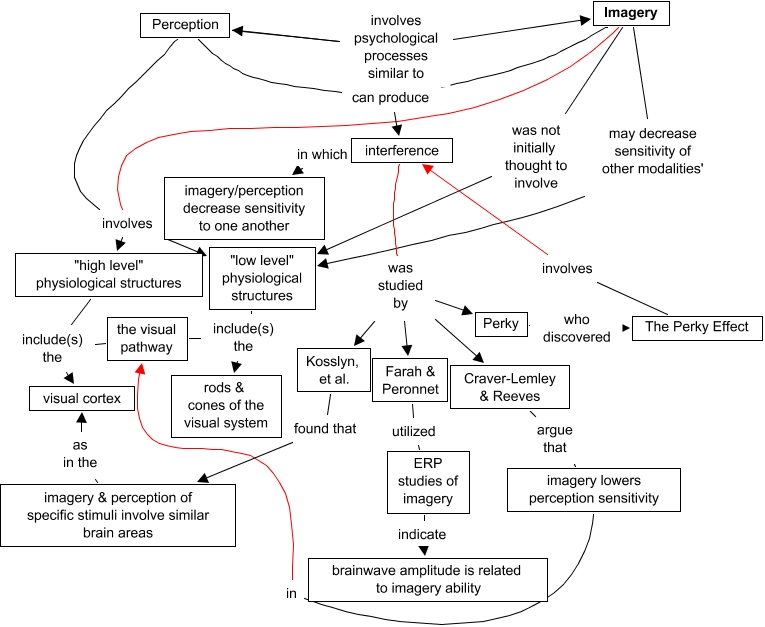
This Concept Map, created with IHMC CmapTools, has information related to: Imagery Version 3, the visual pathway include(s) the visual cortex, interference was studied by Farah & Peronnet, Imagery may decrease sensitivity of other modalities' "low level" physiological structures, interference in which imagery/perception decrease sensitivity to one another, Kosslyn, et al. found that imagery & perception of specific stimuli involve similar brain areas, ERP studies of imagery indicate brainwave amplitude is related to imagery ability, interference was studied by Kosslyn, et al., Imagery involves "low level" physiological structures, imagery lowers perception sensitivity in the visual pathway, interference was studied by Perky, Perception can produce interference, The Perky Effect involves interference, Imagery involves "high level" physiological structures, Imagery can produce interference, "high level" physiological structures include(s) the visual cortex, Perky who discovered The Perky Effect, interference was studied by Craver-Lemley & Reeves, Perception involves "high level" physiological structures, Craver-Lemley & Reeves argue that imagery lowers perception sensitivity, Perception involves psychological processes similar to Imagery