Warning:
JavaScript is turned OFF. None of the links on this page will work until it is reactivated.
If you need help turning JavaScript On, click here.
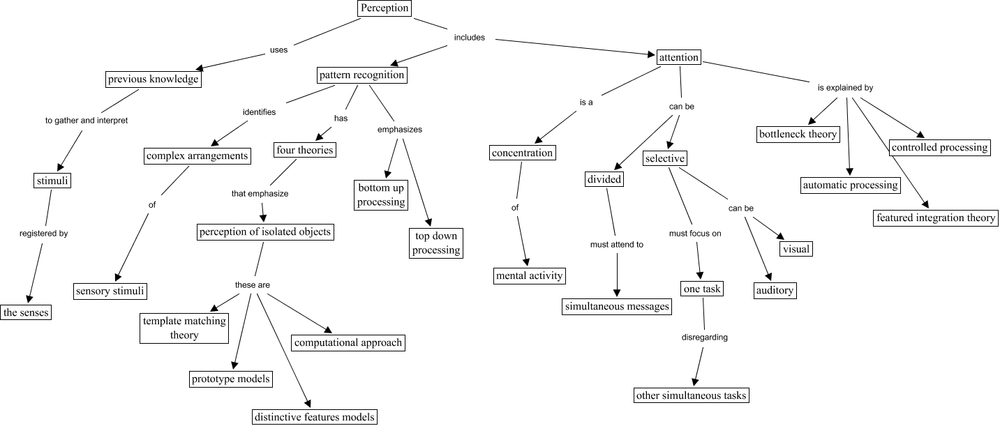
This Concept Map, created with IHMC CmapTools, has information related to: Perception Version 1, attention can be divided, Perception uses previous knowledge, perception of isolated objects these are template matching theory, Perception includes attention, selective can be auditory, pattern recognition has four theories, attention is explained by automatic processing, perception of isolated objects these are computational approach, perception of isolated objects these are prototype models, four theories that emphasize perception of isolated objects, attention is explained by featured integration theory, attention can be selective, attention is explained by bottleneck theory, pattern recognition emphasizes top down processing, concentration of mental activity, attention is explained by controlled processing, Perception includes pattern recognition, previous knowledge to gather and interpret stimuli, complex arrangements of sensory stimuli, stimuli registered by the senses