WARNING:
JavaScript is turned OFF. None of the links on this concept map will
work until it is reactivated.
If you need help turning JavaScript On, click here.
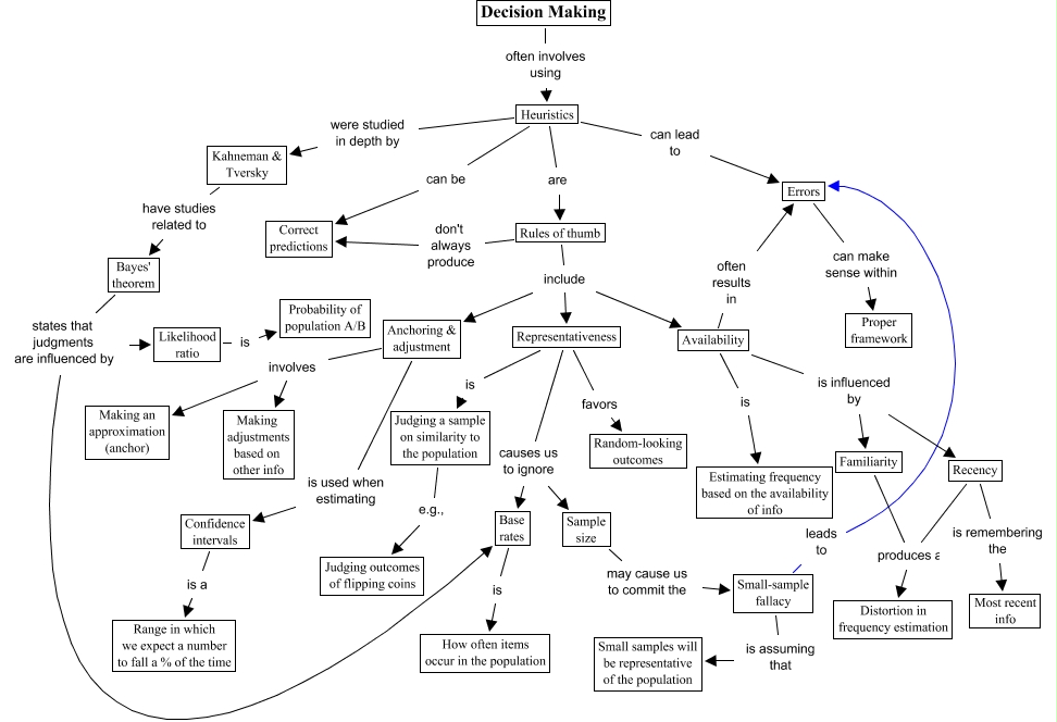
This Concept Map, created with IHMC CmapTools, has information related to: Decision Making Version 1, Familiarity produces a Distortion in frequency estimation, Recency is remembering the Most recent info, Recency produces a Distortion in frequency estimation, Representativeness causes us to ignore Base rates, Rules of thumb include Representativeness, Likelihood ratio is Probability of population A/B, Heuristics are Rules of thumb, Rules of thumb include Anchoring & adjustment, Small-sample fallacy is assuming that Small samples will be representative of the population, Decision Making often involves using Heuristics, Availability is influenced by Recency, Anchoring & adjustment is used when estimating Confidence intervals, Kahneman & Tversky have studies related to Bayes' theorem, Sample size may cause us to commit the Small-sample fallacy, Availability is Estimating frequency based on the availability of info, Heuristics were studied in depth by Kahneman & Tversky, Judging a sample on similarity to the population e.g., Judging outcomes of flipping coins, Heuristics can lead to Errors, Confidence intervals is a Range in which we expect a number to fall a % of the time, Base rates is How often items occur in the population