Warning:
JavaScript is turned OFF. None of the links on this page will work until it is reactivated.
If you need help turning JavaScript On, click here.
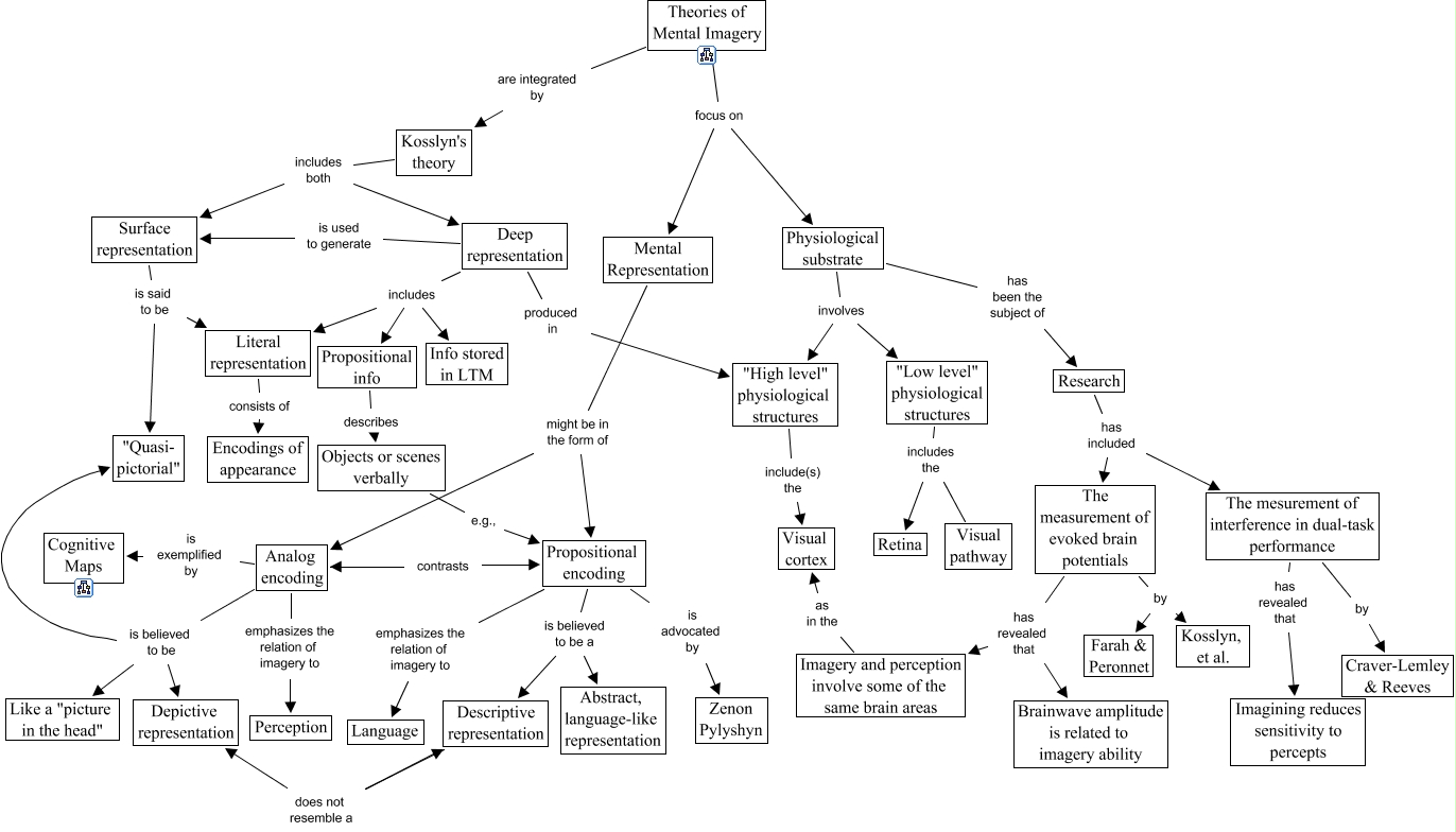
This Concept Map, created with IHMC CmapTools, has information related to: Imagery - Theories, Deep representation includes Literal representation, Analog encoding is exemplified by Cognitive Maps, Theories of Mental Imagery focus on Physiological substrate, The measurement of evoked brain potentials by Farah & Peronnet, Objects or scenes verbally e.g., Propositional encoding, "Low level" physiological structures includes the Retina, Research has included The measurement of evoked brain potentials, Analog encoding emphasizes the relation of imagery to Perception, The measurement of evoked brain potentials has revealed that Brainwave amplitude is related to imagery ability, The measurement of evoked brain potentials has revealed that Imagery and perception involve some of the same brain areas, Propositional info describes Objects or scenes verbally, Mental Representation might be in the form of Propositional encoding, The measurement of evoked brain potentials by Kosslyn, et al., Analog encoding is believed to be "Quasi- pictorial", Propositional encoding is believed to be a Descriptive representation, Mental Representation might be in the form of Analog encoding, Imagery and perception involve some of the same brain areas as in the Visual cortex, The mesurement of interference in dual-task performance has revealed that Imagining reduces sensitivity to percepts, Visual pathway includes the Retina, "High level" physiological structures include(s) the Visual cortex