Warning:
JavaScript is turned OFF. None of the links on this page will work until it is reactivated.
If you need help turning JavaScript On, click here.
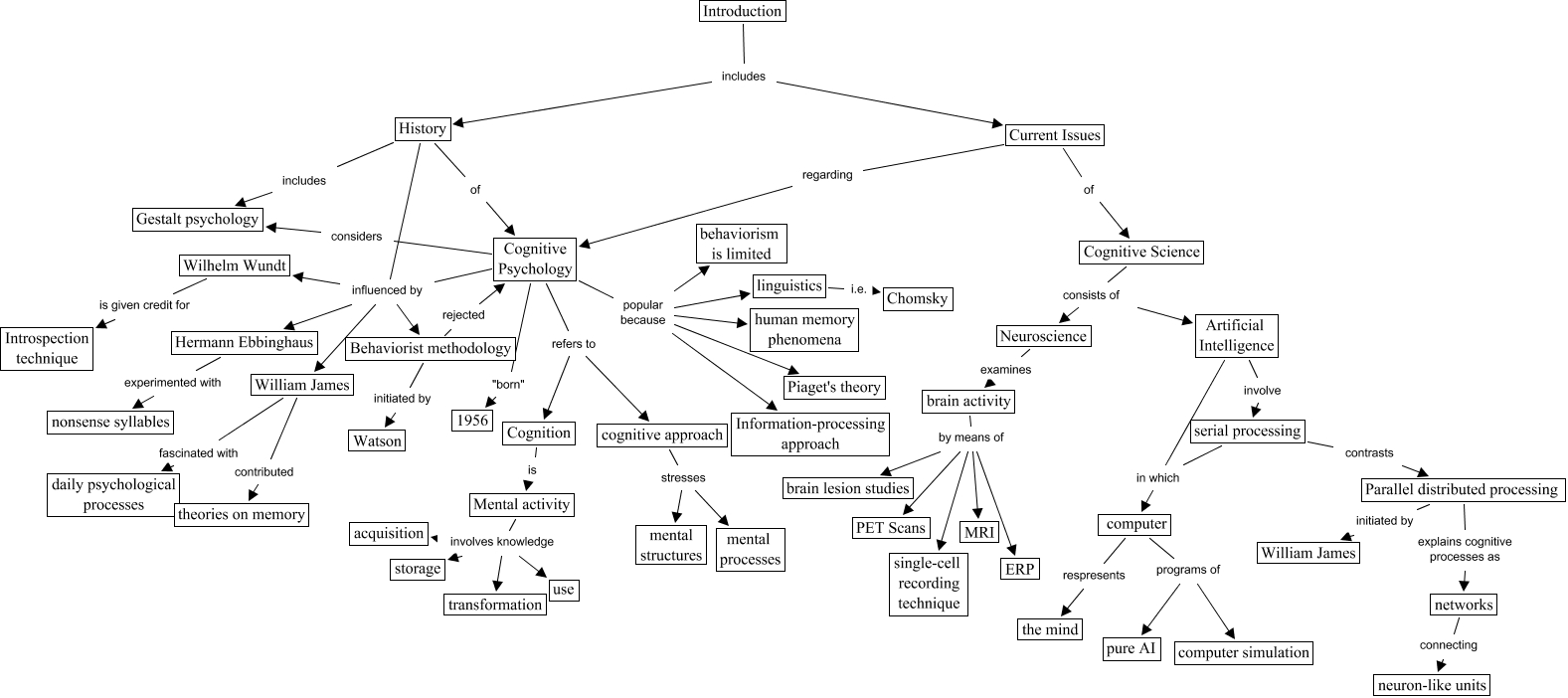
This Concept Map, created with IHMC CmapTools, has information related to: Introduction Version 2, serial processing in which computer, cognitive approach stresses mental processes, serial processing contrasts Parallel distributed processing, Current Issues regarding Cognitive Psychology, Cognition is Mental activity, brain activity by means of PET Scans, brain activity by means of single-cell recording technique, brain activity by means of brain lesion studies, Introduction includes History, Neuroscience examines brain activity, History of Cognitive Psychology, linguistics i.e. Chomsky, William James contributed theories on memory, networks connecting neuron-like units, Parallel distributed processing explains cognitive processes as networks, History influenced by William James, Cognitive Psychology influenced by William James, Cognitive Psychology popular because linguistics, Cognitive Science consists of Neuroscience, Hermann Ebbinghaus experimented with nonsense syllables