WARNING:
JavaScript is turned OFF. None of the links on this concept map will
work until it is reactivated.
If you need help turning JavaScript On, click here.
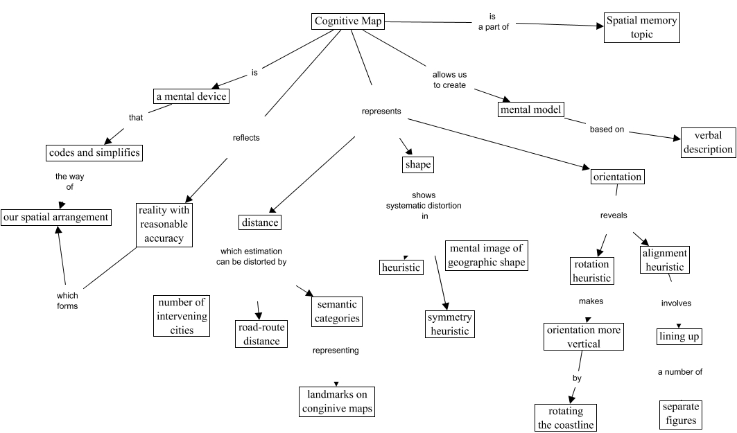
Esse mapa conceitual, produzido no IHMC CmapTools, tem a informação relacionada a: Imagery - Cognitive Maps Version 6, shape shows systematic distortion in symmetry heuristic, rotation heuristic makes orientation more vertical, reality with reasonable accuracy which forms our spatial arrangement, codes and simplifies the way of our spatial arrangement, Cognitive Map is a mental device, distance which estimation can be distorted by road-route distance, Cognitive Map represents orientation, orientation reveals alignment heuristic, distance which estimation can be distorted by semantic categories, Cognitive Map represents shape, semantic categories representing landmarks on conginive maps, shape shows systematic distortion in heuristic, alignment heuristic involves lining up, a mental device that codes and simplifies, mental model based on verbal description, Cognitive Map allows us to create mental model, distance which estimation can be distorted by number of intervening cities, orientation more vertical by rotating the coastline, shape shows systematic distortion in mental image of geographic shape, lining up a number of separate figures