Warning:
JavaScript is turned OFF. None of the links on this page will work until it is reactivated.
If you need help turning JavaScript On, click here.
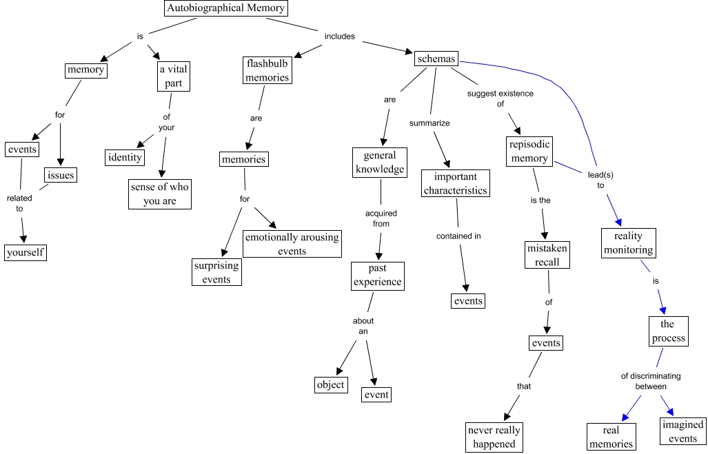
This Concept Map, created with IHMC CmapTools, has information related to: Memory - Autobiographical Version 3, flashbulb memories are memories, a vital part of your identity, reality monitoring is the process, repisodic memory lead(s) to reality monitoring, important characteristics contained in events, schemas lead(s) to reality monitoring, memory for issues, schemas summarize important characteristics, memories for surprising events, Autobiographical Memory includes flashbulb memories, the process of discriminating between imagined events, Autobiographical Memory includes schemas, schemas are general knowledge, events that never really happened, schemas suggest existence of repisodic memory, Autobiographical Memory is memory, mistaken recall of events, past experience about an object, events related to yourself, past experience about an event