Warning:
JavaScript is turned OFF. None of the links on this page will work until it is reactivated.
If you need help turning JavaScript On, click here.
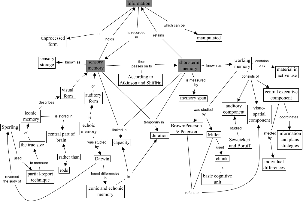
This Concept Map, created with IHMC CmapTools, has information related to: Memory - Modal Model, working memory consists of visuo- spatial component, chunk is basic cognitive unit, auditory form of sensory memory, Information is recorded in sensory memory, Darwin reversed the sudy of Sperling, Information in unprocessed form, Scweickert and Boruff studied auditory component, echoic memory was studied by Darwin, Brown/Peterson & Peterson refers to visuo- spatial component, sensory memory holds Information, iconic memory describes visual form, working memory consists of central executive component, Information which can be manipulated, iconic and echonic memory in duration, rather than ???? central part of brain, working memory was studied by Miller, rather than in rods, iconic and echonic memory in capacity, Sperling used partial-report technique, short-term memory limited in capacity