Warning:
JavaScript is turned OFF. None of the links on this page will work until it is reactivated.
If you need help turning JavaScript On, click here.
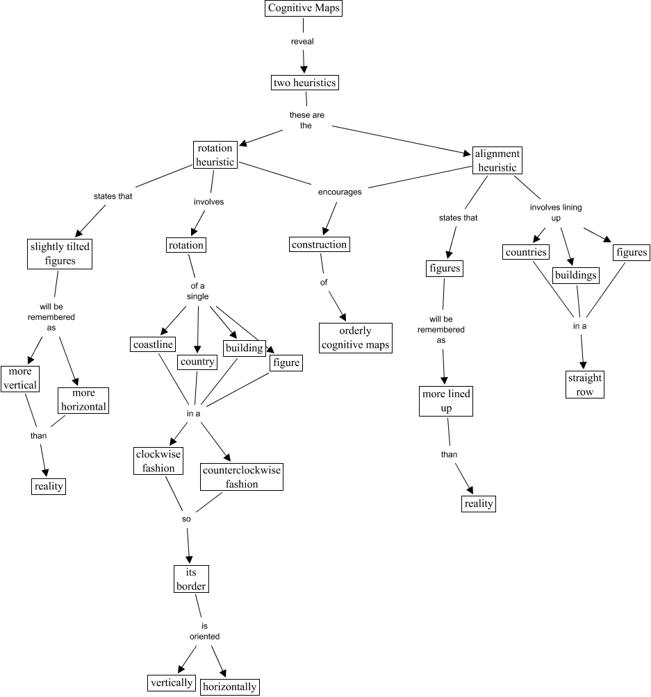
This Concept Map, created with IHMC CmapTools, has information related to: Imagery - Cognitive Maps Version 2, Cognitive Maps reveal two heuristics, figure in a clockwise fashion, building in a counterclockwise fashion, rotation of a single figure, alignment heuristic involves lining up figures, alignment heuristic involves lining up buildings, country in a clockwise fashion, alignment heuristic states that figures, clockwise fashion so its border, countries in a straight row, alignment heuristic involves lining up countries, counterclockwise fashion so its border, coastline in a counterclockwise fashion, rotation heuristic involves rotation, more horizontal than reality, more vertical than reality, rotation of a single building, coastline in a clockwise fashion, construction of orderly cognitive maps, slightly tilted figures will be remembered as more horizontal